时间:2025-05-06 10:38
人气:
作者:admin
OPA2314 是一款双通道运算放大器并且代表了新一代低功耗、通用 CMOS 放大器。 轨到轨输入和输出摆幅,低静态电流(在VS时为 5.0V 时的典型值为 150μA)与 3MHz 的宽带宽和极低噪声(1kHz 时为 14nV/√Hz)组合在一起使得这个系列对于要求在成本和性能间达到很好平衡的多种电池供电类应用具有很大的吸引力。 低输入偏置电流支持带有兆欧级源阻抗的应用。
数据手册:*附件:OPA2314-EP 增强型产品双路、5.5V、3MHz、RRIO运算放大器技术手册.pdf
OPA2314 器件的稳健耐用设计方便了电路设计人员的使用:负载电容高达 300pF 时单位增益稳定、一个集成的 RF/EMI 抑制滤波器、在过驱情况下无相位反转、以及高静电放电 (ESD) 保护(4kV 人体模型 (HBM))。
这个器件针对低至 +1.8V (±0.9V) 和最高 +5.5V (±2.75V) 的低压运行进行了优化,并且其额定运行温度范围为 -40°C 至 +150°C 的完全扩展温度范围。
OPA2314(双通道)采用四方扁平无引线 (DFN)-8 封装。
特性
引脚功能和配置
典型特性
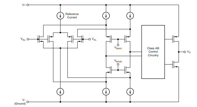
功能方框图
应用范围
• 电池供电仪器:
– 消费类应用、工业应用、医疗应用
– 笔记本电脑、便携式媒体播放器
• 光电二极管放大器
• 有源滤波器
• 远程感测
• 无线仪表
• 手持测试设备
龙腾半导体SGT MOSFET LSGT085R018在智慧农业无