时间:2025-05-06 10:34
人气:
作者:admin
双路 OPA1662 与四路 OPA1664 (OPA166x) 双极输入 SoundPlus™ 音频运算放大器系列能够以超低失真(1kHz 时为 0.00006%)实现 3.3nV/√Hz 的低噪声密度。OPA166x 系列运算放大器可在 2kΩ 负载下支持 600mV 以内的轨到轨输出摆幅,其可提高预留空间,将动态范围最大化。此外,这些器件还具有 ±30mA 高输出驱动能力。
数据手册:*附件:OPA1664 四路、SoundPlus、低功耗、低噪声和低失真音频运算放大器技术手册.pdf
这些器件可在 ±1.5 V 至 ±18 V,或者3 V 至36 V 很宽的电源电压范围内运行,每通道电源电流仅为 1.5 mA。OPA166x 运算放大器的单位增益稳定,在宽范围负载条件下可保持出色的动态性能。
它们还采用完全独立的电路系统,可将串扰降到最低,即便在过驱动或过载时也不受通道间相互作用而带来的干扰。
OPA166x 的额定运行温度范围为 -40°C 至 +85°C。
特性
• 低噪声:1kHz 时为 3.3nV/√Hz
• 低失真:1kHz 时为 0.00006%
• 低静态电流:每通道 1.5mA
• 压摆率:17V/μs
• 宽增益带宽:22 MHz (G = +1)
• 单位增益稳定
• 轨到轨输出
• 宽电源电压范围:
±1.5V 至 ±18V 或 3V 至 36V
• 提供双路和四路版本
• 小封装尺寸:
双路:SOIC-8 和 VSSOP-8
四路:SOIC-14 和 TSSOP-14
引脚配置
典型特性
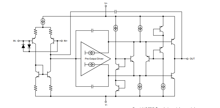
原理图
应用
• USB 和 Firewire 音频系统
• 模拟和数字混频器
• 便携式录音系统
• 音效处理器
• 高端 A/V 接收器
• 高端 DVD 和 Blu-Ray™ 播放器
• 高端车载音频
龙腾半导体SGT MOSFET LSGT085R018在智慧农业无