时间:2025-05-08 14:15
人气:
作者:admin
OPA314 系列单通道、双通道和四通道运算放大器是新一代低功耗、通用互补金属氧化物半导体 (CMOS) 放大器的典型代表。该器件系列将轨到轨输入和输出摆幅、低静态电流(5 VS 时的典型值为 150µA)与 3MHz 高带宽和极低噪声(1kHz 时为 14nV/√Hz)相结合,广泛应用于 要求在成本和性能间达到良好平衡的 电池供电应用。低输入偏置电流支持 源阻抗高达兆欧级的 应用。
数据手册:*附件:OPA2314 双通道、5.5V、3MHz、1.8V最小电源电压电压、低噪声运算放大器技术手册.pdf
OPA314 器件采用稳健耐用的设计,方便电路设计人员使用。该器件具有单位增益稳定的集成 RF/EMI 抑制滤波器,在过驱条件下不会出现反相并且具有高静电放电 (ESD) 保护(4kV 人体模型 (HBM))。
此类器件经过优化,适合在 1.8V (±0.9V) 至 5.5V (±2.75V) 的低电压状态下工作并可在 -40°C 至 125°C 的完全扩展温度范围内额定运行。
OPA314(单通道)采用 SC70-5 和小外形尺寸晶体管 (SOT)23-5 封装。OPA2314(双通道)采用小外形尺寸 (SO)-8,微型小外形尺寸 (MSOP)-8 和四方扁平无引线 (DFN)-8 封装。四通道 OPA4314 采用薄型小外形尺寸 (TSSOP)-14 封装。
特性
• 低 IQ:150µA/通道
• 宽电源电压:1.8V 至 5.5V
• 低噪声: 1kHz 下为 14nV/√Hz
• 增益带宽:3MHz
• 低输入偏置电流:0.2pA
• 低偏移电压:0.5mV
• 单位增益稳定
• 内部射频/电磁干扰 (RF/EMI) 滤波器
• 扩展温度范围:
–40°C 至 125°C
引脚功能和配置

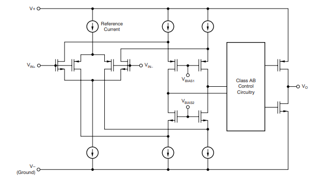
典型特性
功能方框图
应用范围
• 电池供电仪器:
– 消费类应用、工业应用、医疗应用
– 笔记本电脑、便携式媒体播放器
• 光电二极管放大器
• 有源滤波器
• 远程感测
• 无线计量
• 手持测试设备
龙腾半导体SGT MOSFET LSGT085R018在智慧农业无