时间:2025-04-25 09:27
人气:
作者:admin
TLV379 系列单通道、双通道和四通道运算放大器是成本优化型低电压、微功耗放大器的典型代表。该器件系列的工作电源电压低至 1.8V (±0.9V) 且静态电流消耗极低(每通道为 4µA),非常适合功耗敏感型 应用进行了优化。此外,TLV379 系列具有轨到轨输入和输出功能,几乎适用于所有单电源应用。
数据手册:*附件:TLV4379 四路、5.5V、90kHz、低静态电流 (4μA)、RRIO运算放大器技术手册.pdf
TLV379(单通道)采用 5 引脚 SC70 和小外形尺寸晶体管 (SOT)-23 封装以及 8 引脚小外形尺寸集成电路 (SOIC) 封装。TLV2379(双通道)采用 8 引脚 SOIC 封装。TLV4379(四通道)采用 14 引脚薄型小外形尺寸 (TSSOP) 封装。所有器件版本的额定工作温度范围为 -40°C 至 +125°C。
特性
• 成本优化型精密放大器
• 微功耗:4μA(典型值)
• 低失调电压:0.8mV(典型值)
• 轨到轨输入和输出
• 单位增益稳定
• 宽电源电压范围:1.8V 至 5.5V
• 微型封装:
– 5 引脚 SC70
– 5 引脚小外形尺寸晶体管 (SOT)-23
– 8 引脚小外形尺寸集成电路 (SOIC) 封装
– 14 引脚薄型小外形尺寸 (TSSOP) 封装
引脚功能和配置
典型特性
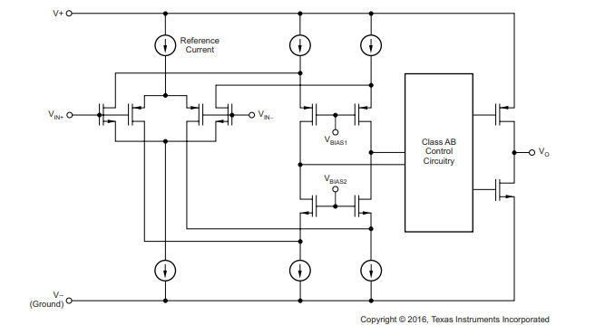
功能方框图
应用
• 移动电源
• 太阳能逆变器
• 低功耗电机控制
• 电池供电仪器
• 便携式设备
• 医疗仪器
• 手持测试设备
龙腾半导体SGT MOSFET LSGT085R018在智慧农业无