时间:2025-04-25 09:37
人气:
作者:admin
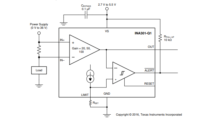
INA301-Q1 由高共模电流感测放大器和高速比较器组成,通过测量电流感测或分流电阻两侧的电压并将该电压与定义的阈值限值相比较来提供过流保护。此器件具有一个可调限制阈值范围,此范围由单个外部限值设定电阻器设置。该分流监控器能够在 0V 至 36V 的共模电压范围内测量差分电压信号,与电源电压无关。
数据手册:*附件:INA301-Q1 具有比较器的 AEC-Q100、36V、550kHz、高精度电流检测放大器技术手册.pdf
开漏报警输出可配置为透明模式(输出状态与输入状态保持一致)或锁存模式(复位锁存时清除报警输出)。器件报警响应时间不到 1 µs,能够快速检测过流事件。
这款器件由 2.7V-5.5V 单电源供电运行,汲取的最大电源电流为 700 µA。该器件在 -40°C 至 +125°C 的扩展级温度范围下额定运行,并且采用 8 引脚 VSSOP 封装。
特性
• 符合汽车应用要求
• 具有符合 AEC-Q100 标准的下列特性:
– 器件温度等级 1:–40°C 至 +125°C 的工作环境温度范围
– 器件 HBM ESD 分类等级 2
– 器件 CDM ESD 分类等级 C6
• 提供功能安全
– 有助于进行功能安全系统设计的文档
• 宽共模输入范围:0V 至 36V
• 双输出:放大器和比较器输出
• 高精度放大器:
– 失调电压:35 µV(最大值)
– 失调电压漂移:0.5 µV/°C(最大值)
– 增益误差:0.1%(最大值)
– 增益误差漂移:10 ppm/°C
• 可用放大器增益:
– INA301A1-Q1:20 V/V
– INA301A2-Q1:50 V/V
– INA301A3-Q1:100 V/V
• 可编程警报阈值,通过单个电阻器设置
• 总警报响应时间:1 µs
• 透明模式和锁存模式下的开漏输出
• 封装:VSSOP-8
引脚功能和配置
典型特性
功能方框图
应用
• 电磁阀控制
• 低侧电机监控
• 电子动力转向
• 电动座椅
• 电动车窗
• 车身控制模块
• 电子控制单元
• 过流保护
• 电子保险丝
龙腾半导体SGT MOSFET LSGT085R018在智慧农业无