时间:2025-04-25 10:08
人气:
作者:admin
TLV313 系列单通道、双通道和四通道运算放大器集低功耗与良好的性能于一体。这使得它们非常适用于各种 应用,如可穿戴设备、公共事业计量、楼宇自动化、点钞机 。该系列 具有 轨到轨输入和输出 (RRIO) 摆幅、低静态电流(典型值:65µA)、高带宽 (1MHz) 以及超低噪声(1kHz 时为 26nV/√Hz)等特性,因此对于需要在成本与性能间实现良好平衡的各类电池供电 应用 而言非常具有吸引力。此外,该系列器件具有低输入偏置电流,因此适合用于 源阻抗高达兆欧级 的应用。
数据手册:*附件:TLV4313 四路、5.5V、1MHz、低静态电流 (65μA)、RRIO运算放大器技术手册.pdf
TLV313器件的稳健耐用设计便于电路设计人员使用。该器件在高达 100pF 的容性负载条件下单位增益稳定并集成了 RFI/EMI 抑制滤波器,在过驱条件下不会出现反相而且具有高静电放电 (ESD) 保护功能(4kV 人体模型 (HBM))。
此类器件经过优化,适合在低至 1.8V (±0.9V) 和高达 5.5V (±2.75V) 的低压下工作,且额定扩展工作温度范围为
–40°C 至 +125°C。
单通道 TLV313 器件采用。。双通道 TLV2313 器件采用小外形尺寸集成电路 (SOIC)-8 和超薄小外形尺寸 (VSSOP)-8 封装,四通道 TLV4313 器件采用薄型小外形尺寸 (TSSOP)-14 封装。
特性
• 面向成本敏感型系统的精密放大器
• 低 IQ:每通道 65µA
• 宽电源电压:1.8V 至 5.5V
• 低噪声:1kHz 时为 26nV/√Hz
• 增益带宽:1MHz
• 轨到轨输入/输出
• 低输入偏置电流:1pA
• 低失调电压:0.75mV
• 单位增益稳定
• 内部射频干扰 (RFI)/电磁干扰 (EMI) 滤波器
• 工作温度范围:
-40°C 至 +125°C
引脚功能和配置
典型特性
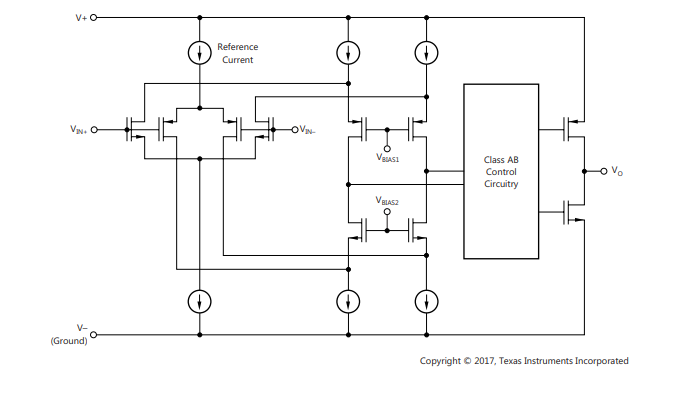
功能方框图
应用范围
• 医疗和保健
• 健身和可穿戴电子产品
• 公用事业仪表计量(热量、水、能源)
• 楼宇自动化设备
• 点钞机
龙腾半导体SGT MOSFET LSGT085R018在智慧农业无