时间:2025-04-25 10:14
人气:
作者:admin
TLV600x 系列单通道、双通道和四通道运算放大器是专门针对通用 应用进行设计的。该系列器件具有轨到轨输入和输出 (RRIO) 摆幅、低静态电流(典型值:75µA)、高带宽 (1MHz) 以及低噪声(1KHz 时为 28 nV/√Hz)等特性,对于要求在成本和性能之间取得良好平衡的 应用 而言极具吸引力,例如消费类电子产品、烟雾探测器和白色家电。TLV600x 具有低输入偏置电流(典型值:±1.0pA),因此适用于 源阻抗高达兆欧级 的应用。
数据手册:*附件:TLV6001 单路、5.5V、1MHz、RRIO 运算放大器技术手册.pdf
TLV600x 采用稳健耐用的设计,方便电路设计人员使用。该器件在高达 150pF 的容性负载条件下单位增益稳定,并集成有 RF/EMI 抑制滤波器,在过驱条件下不会出现反相而且具有高静电放电 (ESD) 保护(4kV 人体放电模型 (HBM))。
此类器件经过优化,适合在 1.8V (±0.9V) 至 5.5V (±2.75V) 的低电压状态下工作,并可在 -40°C 至 125°C 的温度范围内额定运行。
TLV6001(单通道)采用 SC70-5 和 SOT23-5 封装。TLV6002(双通道)采用 SOIC-8 和 VSSOP-8 封装,TLV6004(四通道)采用 TSSOP-14 封装。
特性
• 面向成本敏感型系统的精密放大器
• 低静态电流:75μA/通道
• 电源电压范围:1.8V 至 5.5V
• 输入电压噪声密度:1kHz 时为 28nV/√Hz
• 轨到轨输入和输出
• 增益带宽:1MHz
• 低输入偏置电流:1pA
• 低失调电压:0.75mV
• 单位增益稳定
• 内部射频 (RF) 和电磁干扰 (EMI) 滤波器
• 工作温度范围:
-40°C 至 +125°C
引脚功能和配置
典型特性
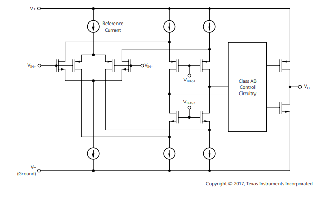
功能方框图
应用范围
• 工业和消费类电子产品
• 便携式设备
• 便携式血糖仪系统
• 烟雾探测器
• 白色家电
• 移动电源
龙腾半导体SGT MOSFET LSGT085R018在智慧农业无