时间:2025-04-27 14:30
人气:
作者:admin
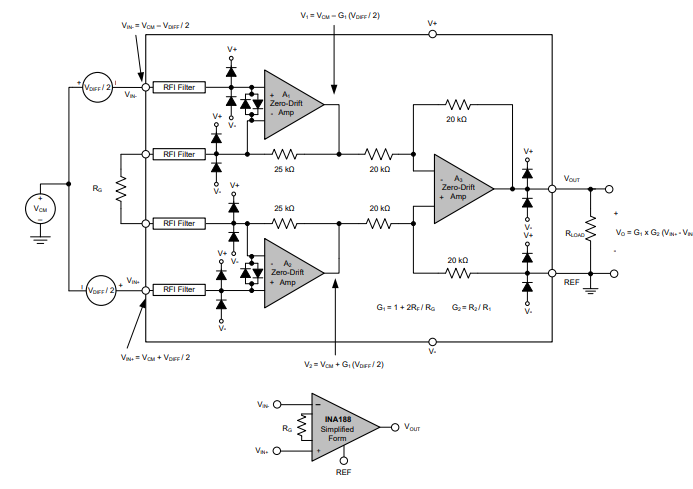
INA188 是一款精密的仪表放大器,其采用德州仪器 (TI) 专有的自动归零技术,可实现低偏移电压、近零偏移和增益漂移、出色的线性度以及向下扩展至直流的超低噪声密度 (12nV/√Hz)。
数据手册:*附件:INA188 36V、零温漂、轨到轨输出仪表放大器技术手册.pdf
INA188 经优化可提供超过 104dB 的出色共模抑制比 (G ≥ 10)。 出色的共模和电源抑制性能可为高分辨率的精密测量应用提供支持。 这种通用型三运放设计可提供轨到轨输出、由 4V 单电源或高达 ±18V 的双电源供电的低电压运行以及一个高阻抗的宽输入范围。 这些规范值使得该器件成为通用信号测量和传感器调节应用(如温度或桥式应用)的理想选择。
可通过单个外部电阻在 1 到 1000 范围内设置增益。 INA188 设计为采用符合行业标准的增益公式: G = 1 + (50kΩ / R G )。 基准引脚可用于单电源运行过程中的电平转换或者用于偏移校准。
INA188 的额定运行温度范围为 -40°C 至 +125°C。
特性
引脚功能和配置
典型特性
功能方框图
龙腾半导体SGT MOSFET LSGT085R018在智慧农业无