时间:2025-04-28 09:38
人气:
作者:admin
OPAx354-Q1 系列高速电压反馈 CMOS 运算放大器专为视频应用和其他需要宽带宽的 应用 而设计。这些器件具有单位增益稳定性,可以驱动大型输出电流。差分增益为 0.02%,而差分相位为 0.09°。静态电流仅为每通道 4.9mA。
数据手册:*附件:OPA4354-Q1 汽车类 250MHz 轨到轨 IO CMOS 四路运算放大器技术手册.pdf
OPAx354-Q1 系列运算放大器针对低至 2.5V (±1.25V) 和高达 5.5V (±2.75V) 的单电源或双电源供电运行进行了优化。共模输入范围超出电源供电范围。电源轨的输出摆幅在 100mV 以内,从而支持宽动态范围。
单电源版本 (OPA354A-Q1) 可提供微型 SOT–23-5 (DBV) 封装。双电源版本 (OPA2354A-Q1) 可提供微型 VSSOP-8 (DGK) 封装并 采用 完全独立的电路,可将串扰降到最低并彻底消除相互干扰。双电源版本 (OPA4354-Q1) 可提供 TSSOP-14 (PW) 封装。该器件的规格支持在 –40°C 至 +125°C 的汽车温度范围内运行。
特性
• 符合汽车类应用的 要求
• 具有符合 AEC Q100 标准的下列结果:
– 器件温度等级:环境运行温度范围为 -40°C 至
+125°C
– 器件 HBM ESD 分类等级 2
– 器件 CDM ESD 分类等级:
– OPA354A-Q1 和 OPA2354A-Q1 为 C6
– OPA4354-Q1 为 C3
• 单位增益带宽:250MHz
• 高带宽:100MHz GBW 产品
• 高压摆率:150V/μs
• 低噪声:6.5nV/√Hz
• 轨至轨 I/O
• 高输出电流:> 100mA
• 出色的视频性能
– 差动增益误差:0.02%
– 差动相位误差:0.09°
– 0.1dB 增益平坦度:40MHz
• 低输入偏置电流:3pA
• 静态电流:4.9mA
• 热关断
• 电源范围:2.5V 至 5.5V
引脚功能和配置
典型特性
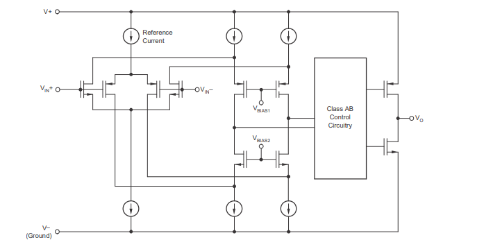
功能方框图

应用
• 导航和雷达系统
• 盲点监测系统
• 短程到中程雷达添加了项目符号
• 视频处理
• 超声波
• 光网络、可调激光器
• 光电二极管互阻放大器
• 有源滤波器
• 高速积分器
• 模数转换器 (ADC) 输入缓冲器
• 数模转换器 (DAC) 输出放大器
• 条形码扫描器
• 通信
龙腾半导体SGT MOSFET LSGT085R018在智慧农业无