时间:2025-04-28 10:46
人气:
作者:admin
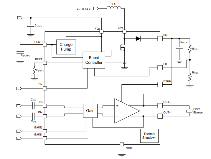
DRV2700 器件是一款单芯片压电式驱动器,此驱动器具有集成的 105V 升压开关、集成型功率二极管以及集成的全差分放大器。这款多用途器件能够驱动高压和低压压电负载。输入信号既可以是差分信号,也可以是单端信号,而且交流或直流耦合均支持。 DRV2700 器件支持四种 GPIO 控制的增益:28.8dB、34.8dB、38.4dB 和 40.7dB。
数据手册:*附件:DRV2700 采用QFN封装且具有集成式、105V、升压转换器的工业压电式驱动器技术手册.pdf
升压电压通过两个外部电阻进行设置。施加到开关引脚 (SW) 和 VDD 引脚的电压已被标出以支持独立电池。升压电流限值可通过 R~(REXT)~ 电阻进行编程。此升压转化器架构允许用户针对基于所需性能要求的给定电感器来优化 DRV2700 电路。此外,该升压转换器基于滞后架构,可最大程度降低开关损耗,从而提高效率。
DRV2700 器件的启动时间典型值为 1.5ms,从快速退出休眠模式方面来讲是一款理想的压电式驱动器。该器件具有热过载保护,可在过驱动时免遭损坏。
特性
• 100V 升压或 1kV 反激配置
• 采用升压 + 放大器配置的 ±100V 压电驱动器
– 4 种可通过 GPIO 调节的增益
– 差分或单端输出
– 低压控制
– 交流和直流输出控制
• 采用反激配置的 0 至 1kV 压电驱动器
– 低压控制
– 交流和直流输出控制
• 集成升压或反激转换器
– 可调节的电流限制
– 集成功率场效应晶体管 (FET) 和二极管
• 快速启动时间:1.5ms
• 宽电源电压范围:3.3V 至 5.5V
• 4mm x 4mm 超薄四方扁平无引线 (VQFN) 封装
• 1.8V 兼容数字引脚
• 过热保护
引脚功能和配置
典型特性
功能方框图
应用
• 压电定位致动器
• 压电声响驱动器
• 压电喷墨打印机
• 压电传感器
• 压电微泵
龙腾半导体SGT MOSFET LSGT085R018在智慧农业无