时间:2025-04-29 09:19
人气:
作者:admin
OPAx316 系列单路、双路和四路运算放大器代表新一代通用低功耗运算放大器。由于采用轨至轨输入和输出摆幅以及低静态电流(典型值为 400µA/通道),同时兼具 10MHz 宽带宽和极低噪声(1kHz 时为 11nV/√Hz)等特性,此系列成为对于各种 应用 而言非常具有吸引力。低输入偏置电流支持那些将在具有 兆欧姆级源阻抗 的应用中使用的运算放大器。
数据手册:*附件:OPA2316 双路、5.5V、10MHz、低噪声、RRIO运算放大器技术手册.pdf
OPAx316 器件采用稳健耐用的设计,方便电路设计人员使用,具有单位增益稳定的集成 RFI/EMI 抑制滤波器,在过驱条件下不出现反相,并且带有高静电放电 (ESD) 保护 (4kV HBM)。
特性
• 单位增益带宽:10MHz
• 低 IQ:每通道 400µA
• 宽电源电压范围:1.8V 至 5.5V
• 低噪声:1kHz 时为 11nV/√Hz
• 低输入偏置电流 :±5pA
• 偏移电压:±0.5mV
• 单位增益稳定
• 内部射频干扰 (RFI)/电磁干扰 (EMI) 滤波器
• 停产版本:OPA2316S
• 扩展温度范围:–40°C 至 +125°C
引脚功能和配置

典型特性
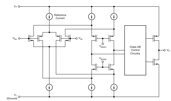
功能方框图
应用
• 电池供电仪器:
– 消费类应用、工业应用、医疗应用
– 笔记本电脑、便携式媒体播放器
• 传感器信号调节
• 汽车 应用
• 条形码扫描器
• 有源滤波器
• 音频
龙腾半导体SGT MOSFET LSGT085R018在智慧农业无