时间:2025-04-20 10:40
人气:
作者:admin
OPAx375 系列包括单通道 (OPA375)、双通道 (OPA2375) 和四通道 (OPA2375) 通用 CMOS 运算放大器,这些运算放大器提供 3.5nV/√Hz 的超低噪声系数、500µV(最大值)的低失调电压和 10MHz 的高带宽。OPAx375 系列器件凭借低噪声和高带宽特性,适用于要求在成本和性能之间达到良好平衡的各种高精度应用。此外,OPAx375 的输入偏置电流支持具有高源阻抗的应用。
数据手册:*附件:OPA375 500μV、10MHz、低宽带噪声、RRO运算放大器技术手册.pdf
OPAx375 系列器件采用稳健耐用的设计,方便电路设计人员使用;这得益于该器件具有单位增益稳定性、集成的 RFI/EMI 抑制滤波器、在过驱条件下不会出现反相并且具有高静电放电 (ESD) 保护功能 (2kV HBM)。另外,电阻式开环输出阻抗使其易于在较高的容性负载下保持稳定。
该运算放大器经优化可在低电压下工作,OPA375 的工作电压低至 2.25V (±1.125V),OPA2375 和 OPA4375 的工作电压可低至 1.7V (±0.85V)。所有器件的最高工作电压均为 5.5V (±2.75V),额定温度范围为 –40°C 至 125°C。
单通道 OPA375 采用小尺寸的 SC70-5 封装。双通道 OPA2375 可采用多种封装选项,其中包括 1.5mm × 2.0mm X2QFN 微型封装。
特性
• 低宽带噪声:3.5nV/√Hz
• 低失调电压:500µV(最大值)
• 低 THD+N:0.00015%
• 增益带宽:10MHz
• 轨到轨输出
• 单位增益稳定
• 低 IQ:
– OPA375:890µA/通道
– OPA2375/OPA4375:990µA/通道
• 宽电源电压范围:
– OPA375:2.25V 至 5.5V
– OPA2375/OPA4375:1.7V 至 5.5V
• 低失调电压漂移:±0.16µV/°C
引脚功能和配置
典型特性
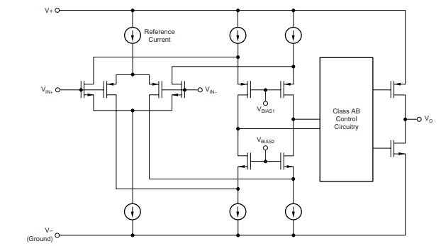
功能方框图
应用
• 光电二极管放大器
• 精密传感器前端
• ADC 输入驱动器放大器
• 测试和测量设备
• 传感器现场变送器
• 可穿戴消费类应用
• 音频设备
• 医疗仪器
• 有源滤波器
龙腾半导体SGT MOSFET LSGT085R018在智慧农业无