时间:2025-04-20 10:45
人气:
作者:admin
TLVx313-Q1 系列单通道和双通道运算放大器兼具低功耗和高性能优势。因此非常适合各种广泛的 应用, 如信息娱乐、引擎控制单元、汽车照明等。该系列 具有 轨至轨输入和输出 (RRIO) 摆幅、低静态电流(典型值:65µA)、高带宽 (1MHz) 以及超低噪声(1kHz 时为 26nV/√Hz)等特性,因此对于需要在成本与性能间实现良好平衡的各类电池供电型 应用 非常有吸引力。此外,该系列器件具有低输入偏置电流,因此适用于 源阻抗高达兆欧级 的应用。
数据手册:*附件:TLV313-Q1 汽车级、单路、5.5V、1MHz、RRIO运算放大器技术手册.pdf
TLVx313-Q1 器件采用稳健耐用的设计,方便电路设计人员使用。这些器件在容性负载高达 100pF 的条件下具有单位增益稳定性,集成了 RFI/EMI 抑制滤波器,在过驱条件下无相位反转,并具有高静电放电 (ESD) 保护 (4kV HBM)。
这些器件经过优化,适合在低至 1.8V (±0.9V) 和高达 5.5V (±2.75V) 的电压下工作,且额定的扩展工作温度范围为 –40°C 至 +125°C。
单通道 TLV313-Q1 器件采用 SC70-5 封装。双通道 TLV2313-Q1 器件采用 SOIC-8 (D) 和 VSSOP-8 (DGK) 封装。
特性
• 符合汽车应用要求 要求
• 具有符合 AEC-Q100 标准的下列特性
– 器件温度等级 1:–40°C 至 +125°C
的环境工作温度范围
– 器件 HBM ESD 分类等级 3A
– 器件 CDM ESD 分类等级 C6
• 面向成本敏感型系统的精密放大器
• 低 IQ:每通道 65µA
• 宽电源电压:1.8V 至 5.5V
• 低噪声:1kHz 时为 26nV/√Hz
• 增益带宽:1MHz
• 轨到轨输入/输出
• 低输入偏置电流:1pA
• 低失调电压:0.75mV
• 单位增益稳定
• 内部射频干扰 (RFI)/电磁干扰 (EMI) 滤波器
引脚功能和配置
典型特性
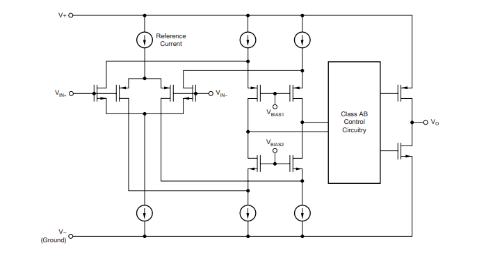
功能方框图
应用
• 信息娱乐
• 引擎控制单元
• 汽车照明
• 低侧感测
• 电池管理系统
• 无源安全性
• 电容式感测
• 燃油泵
龙腾半导体SGT MOSFET LSGT085R018在智慧农业无