时间:2025-04-20 10:54
人气:
作者:admin
MCP6291(单通道)、MCP6292(双通道)和 MCP6294(四通道)器件组成了一个通用低功耗运算放大器系列。具有轨至轨 输入和输出摆幅、低静态电流(每通道的典型值为 600µA)、10MHz 的较宽带宽和低噪声(10kHz 时为 8.7nV/√Hz)等特性,因此对于需要在成本与性能间实现良好平衡的各类 应用需求, 本系列器件非常有吸引力。其低输入偏置电流使该系列器件适合用于带有高源阻抗的 应用 。
数据手册:*附件:MCP6294 四路、5.5V、10MHz、50mA 输出电流、低噪声、RRIO 运算放大器技术手册.pdf
MCP629x 采用稳健耐用的设计,方便电路设计人员使用。该器件具有单位增益稳定的集成 RFI 和 EMI 抑制滤波器,在过驱条件下不会出现反相并且具有高静电放电 (ESD) 保护(4kV 人体模型 (HBM))。
MCP629x 系列的工作温度范围为 –40°C 至 125°C。该系列器件的电源电压范围为 2.4V 至 5.5V。
特性
• 增益带宽积产品:典型值 10MHz
• 工作电源电压范围:2.4V 至 5.5V
• 轨至轨输入/输出
• 低输入偏置电流:1pA
• 低静态电流:0.6mA
• 输入电压噪声:8.7nV/√Hz(f = 10kHz 时)
• 内部射频和 EMI 滤波器
• 工作温度范围:–40°C 至 125°C
• 单位增益稳定
• 由于具有电阻式开环输出阻抗,因此可在更高的容
性负载下更轻松地实现稳定
引脚功能和配置
典型特性
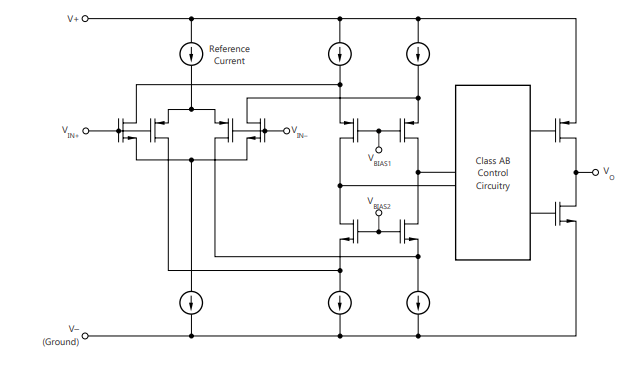
功能方框图
应用
• 电源模块
• 烟雾探测器
• HVAC:暖通空调
• 电池供电 应用
• 传感器信号调节
• 光电二极管放大器
• 模拟滤波器
• 医疗仪器
• 笔记本电脑和 PDA
• 条形码扫描仪
• 音频接收器
• 汽车信息娱乐系统
龙腾半导体SGT MOSFET LSGT085R018在智慧农业无