时间:2025-04-20 11:38
人气:
作者:admin
TLV3544-Q1 系列高速电压反馈 CMOS 运算放大器专为视频应用和其他需要宽带宽的 应用 而设计。这些器件单位增益稳定,可以输出大电流。差分增益为 0.02%,而差分相位为 0.09°。静态电流仅为每通道 4.9mA。
数据手册:*附件:TLV3544-Q1 汽车类、250MHz、轨到轨、IO CMOS四路运算放大器技术手册.pdf
TLV3544-Q1 四通道运算放大器针对低至 2.5V (±1.25V) 和高达 5.5V (±2.75V) 的单电源或双电源供电运行进行了优化。共模输入范围超出电源供电范围。电源轨的输出摆幅在 100mV 以内,从而支持宽动态范围。
多通道版本具有完全独立的电路,可将串扰降到最低并彻底消除相互干扰。所有器件的额定扩展工作温度范围为 –40°C 至 +125°C。
特性
• 符合汽车应用 要求
• 具有符合 AEC-Q100 标准的下列结果:
– 器件温度等级 1:环境工作温度范围 TA 为
–40°C 至 +125°C
– 器件 HBM ESD 分类等级 1C
– 器件 CDM ESD 分类等级 C3
• 单位增益带宽:250MHz
• 高带宽:100MHz GBW
• 高压摆率:150V/µs
• 低噪声:7.5nV√Hz
• 轨至轨 I/O
• 高输出电流:> 100mA
• 出色的视频性能:
– 差分增益:0.02%,差分相位:0.09°
– 0.1dB 增益平坦度:40MHz
• 低输入偏置电流:3pA
• 静态电流:5.2mA
• 热关断
• 电源范围:2.5V 至 5.5V
引脚功能和配置
典型特性
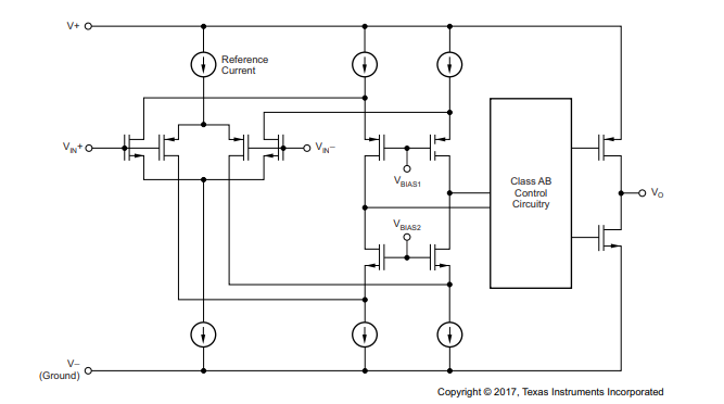
功能方框图
应用
• 电流感应放大器
• 逆变器和电机控制
• 发动机管理
• 电池管理
• 导航和雷达系统
• 浓度传感器
• 盲点监测系统
• 短程到中程雷达
• 环视和倒车摄像头视频处理
• 用于送电传感器系统的汽车 SAR ADC 驱动器
龙腾半导体SGT MOSFET LSGT085R018在智慧农业无