时间:2025-04-20 11:28
人气:
作者:admin
INA1650-Q1 双通道和 INA1651-Q1 单通道 (INA165x-Q1) SoundPlus™音频线路接收器可实现 91dB 的极高共模抑制比 (CMRR),与此同时,对于 20dBu 信号电平,可在 1kHz 时保持 -119dB 的超低 THD+N。不同于其他线路接收器产品,INA165x-Q1 CMRR 在额定温度范围内能保持特性不变,经生产测试,可在各种应用中提供稳定的 性能。
数据手册:*附件:INA1650-Q1 汽车类高共模抑制、低失真差分音频线路接收器技术手册.pdf
INA165x-Q1 器件支持 ±2.25V 至 ±12V 的极宽电源电压范围。除线路接收器通道以外,INA165x-Q1 还包含一个缓冲 1/2 Vs 基准输出,因此可配置为用于双电源或单电源 应用。1/2 Vs 输出可用作信号链中的另一个模拟电路的偏置电压。
INA1650-Q1 具有 独特的内部布局,即使在过驱或过载条件下也可在通道间实现最低串扰和零交互。
特性
• 符合面向汽车应用的 AEC-Q100 标准
– 温度等级 1:–40°C 至 +125°C,TA
• 高共模抑制:91dB(典型值)
• 高输入阻抗:1MΩ 差分
• 超低噪声:-104.7dBu,未加权
• 超低总谐波失真 + 噪声:
-119dB THD+N(20dBu,22kHz 带宽)
• 短路保护
• 集成电磁干扰 (EMI) 滤波器
• 宽电源电压范围:±2.25V 至 ±12V
• 采用小型 14 引脚 TSSOP 封装
引脚功能和配置
典型特性
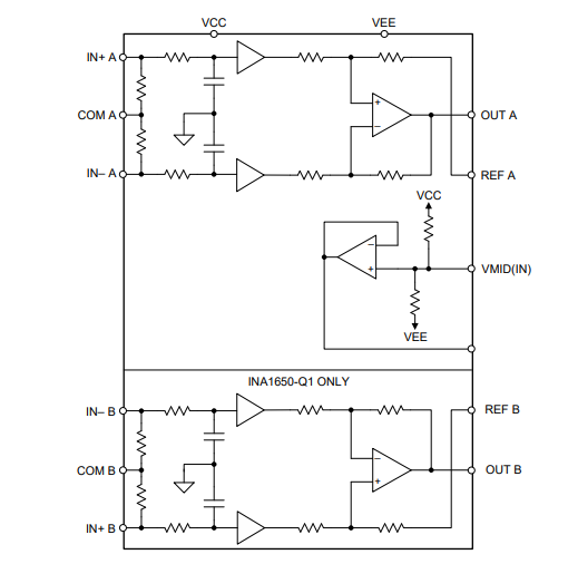
功能方框图
应用
• 车厢麦克风前置放大器
• 信息娱乐系统
• 音频输入电路
• 线路驱动器
• 外部音频功率放大器
龙腾半导体SGT MOSFET LSGT085R018在智慧农业无