时间:2025-04-20 12:24
人气:
作者:admin
TLV674x 系列包括单通道 (TLV6741)、双通道 (TLV6742) 和四通道 (TLV6744) 通用 CMOS 运算放大器,这些运算放大器提供 3.5nV/√Hz 的低噪声系数和 10MHz 的高带宽。TLV674x 系列器件凭借低噪声和高带宽特性,适用于要求在成本和性能之间达到良好平衡的各种高精度应用。此外,TLV674x 系列的输入偏置电流支持具有高源阻抗的应用。
数据手册:*附件:TLV6741 单路、5.5V、10MHz、低噪声、运算放大器技术手册.pdf
TLV674x 系列器件采用稳健耐用的设计,方便电路设计人员使用;这得益于该器件具有单位增益稳定性、集成的 RFI/EMI 抑制滤波器、在过驱条件下不会出现反相并且具有高静电放电 (ESD) 保护功能 (2kV HBM)。另外,电阻式开环输出阻抗使其易于在超高的容性负载下保持稳定。
该运算放大器系列经过优化,可在低电压下运行,TLV6741 的工作电压低至 2.25V (±1.125V),TLV6742 和 TLV6744 的工作电压可低至 1.7V (±0.85V)。所有器件的最高工作电压均为 5.5V (±2.75V),额定温度范围为 –40°C 至 125°C。
单通道 TLV6741 采用小尺寸的 SC70-5 封装。双通道 TLV6742 可采用多种封装选项,其中包括 1.5mm × 2.0mm X2QFN 微型封装。
特性
• 低宽带噪声:3.5nV/√Hz
• 增益带宽:10MHz
• 低输入偏置电流:±3pA
• 低失调电压:0.15mV
• 低失调电压漂移:±0.2µV/°C
• 轨到轨输出
• 单位增益稳定
• 低 IQ:
– TLV6741:890µA/通道
– TLV6742/4:990µA/通道
• 宽电源电压范围:
– TLV6741:2.25V 至 5.5V
– TLV6742/4:1.7V 至 5.5V
• 强大的 EMIRR 性能:2.4GHz 时为 71dB
引脚功能和配置
典型特性
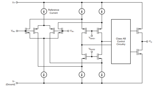
功能方框图
应用
• 固态硬盘
• 可穿戴设备(非医用)
• 专业音频放大器(机架式)
• 跨阻放大器电路
• 测试和测量
• 电机驱动器
• 压力变送器
• 实验室和现场仪表
• 桥式放大器电路
• 游戏应用
龙腾半导体SGT MOSFET LSGT085R018在智慧农业无