时间:2025-04-20 17:39
人气:
作者:admin
OPA1641-Q1(单路)和 OPA1642-Q1(双路)系列均属于 JFET 输入、超低失真、低噪声运算放大器,可完全适用于音频 设计。
数据手册:*附件:OPA1641-Q1 单通道、汽车类、Sound-Plus、高性能、JFET输入音频运算放大器技术手册.pdf
轨至轨输出摆幅可增加余量,使这些器件非常适合用于任何音频电路中。特性 包括:5.1nV/√Hz 噪声,低总谐波失真 + 噪声 (THD+N) (0.00005%),2 pA 低输入偏置电流,以及每通道 1.8mA 的低静态电流。
这些器件可在 ±2.25V 至 ±18V 的极宽电源电压范围内工作。OPA164x-Q1 系列运算放大器具有稳定的单位增益,在各种负载条件下可提供出色的动态行为。
双路版本 具有 完全独立的电路,可将串扰降到最低,即使在过驱动或过载时也不受通道间相互作用的影响。
特性
• 符合汽车应用 要求
• 具有符合 AEC-Q100 标准的下列结果:
– 器件温度等级 1:环境工作温度范围为 –40°C
至 +125°C
– 器件 HBM ESD 分类等级 2
– 器件 CDM ESD 分类等级 C6
• 低噪声:1kHz 时为 5.1 nV/√Hz
• 超低失真:1kHz 时为 0.00005%
• 高转换率:20V/μs
• 单位增益稳定
• 无相位反转
• 低静态电流:
每通道 1.8mA
• 轨到轨输出
• 宽电源电压范围:±2.25V 至 ±18V
• 单路、双路、四路版本可用
引脚功能和配置
典型特性
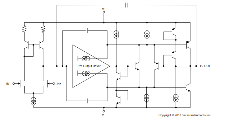
功能方框图
应用
• 汽车
• HEV 和 EV 动力传动
• 高级驾驶员辅助系统 (ADAS)
• 信息娱乐系统
• 车内麦克风
龙腾半导体SGT MOSFET LSGT085R018在智慧农业无