时间:2025-04-21 09:19
人气:
作者:admin
OPA145 和 OPA2145 (OPAx145) 器件属于低功耗 JFET 输入放大器系列,具有出色的漂移、低电流噪声和皮安级输入偏置电流。这些特性使得 OPAx145 非常适合放大高阻抗传感器产生的小信号。
数据手册:*附件:OPA145 单路、5.5MHz、高压摆率、低噪声、低功耗、RRO精密JFET运算放大器技术手册.pdf
现代的单电源精密模数转换器 (ADC) 和数模转换器 (DAC) 可实现轨到轨输出摆幅特性。此外,包括 V– 的输入范围可以让设计人员简化电源管理并充分利用单电源低噪声 JFET 架构。
特性
• 理想带宽和转换率/功率比:
– 增益带宽积:5.5MHz
– 压摆率:20 V/μs
– 低电源电流:475µA(最大值)
• 高精度:
– 超低的失调电压:150μV(最大值)
– 非常低的温漂:1μV/°C(最大值)
• 低输入偏置电流:2pA
• 优异的抗噪性能:
– 超低电压噪声:7nV/√Hz
– 超低电流噪声:0.8fA/√ Hz
• 输入电压范围包括 V– 电源
• 单电源运行:4.5V 至 36V
• 双电源供电:±2.25V 至 ±18V
引脚功能和配置
典型特性
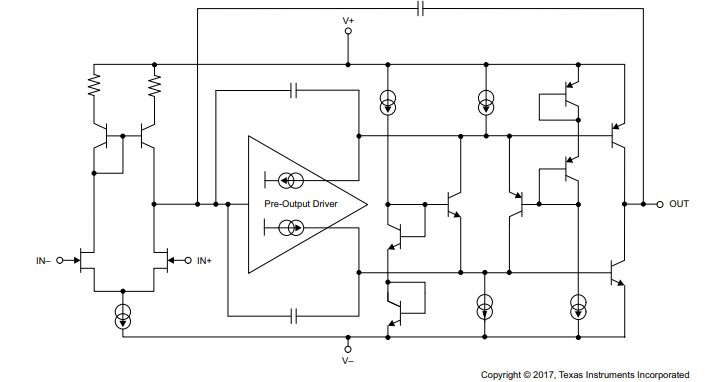
功能方框图
应用
• 半导体测试
• 实验室和现场仪表
• 源测量单元 (SMU)
• 称重计
• 数据中心内部互联(地铁)
• 商用网络和服务器 PSU
• 直流电源、交流电源、电子负载
• 数据采集 (DAQ)
龙腾半导体SGT MOSFET LSGT085R018在智慧农业无