时间:2025-04-21 09:27
人气:
作者:admin
INA826S 器件是一款低成本仪表放大器,此放大器提供极低功耗及关断,并可在极宽的单电源或双电源电压范围内工作。可通过单个外部电阻在 1 到 1000 范围内设置增益。该器件在过热条件下具有很好的稳定性,即使在 G > 1 时,也可实现只有 35ppm/°C(最大值)的低增益漂移。
数据手册:*附件:INA826S 具有关断功能的、200μA、36V、轨到轨输出仪表放大器技术手册.pdf
INA826S 经优化可在频率高达 5kHz 时提供超过 100dB (G = 10) 的出色共模抑制比。G = 1 时,在从负电源直至 1V 正电源的整个输入共模范围内共模抑制比将超过 84dB。INA826S 采用轨到轨输出,非常适合通过 3V 单电源和高达 ±18V 的双电源供电的低电压运行器件。
提供关断引脚,可将电源电流降至 2µA 以下。附加电路可通过将输入电流限制在 8mA 以下来防止输入出现超出电源电压的过压情况(高达 ±40V)。
INA826S 可提供 10 引脚、3mm ×
3mm VSON 表面贴装式封装。INA826S 的额定工作温度范围为 –40°C 至 +125°C。
特性
• 输入共模范围:包括 V–
• 共模抑制:
– 104dB(最小值,G = 10)
– 100dB(5kHz 下的最小值,G = 10)
• 电源抑制:(最小值,G = 1)
• 低失调电压:150µV,最大值
• 增益漂移:1ppm/°C (G = 1),35ppm/°C (G > 1)
• 噪声:18nV/√Hz,G ≥ 100
• 带宽:1MHz (G = 1),60kHz (G = 100)
• 输入保护电压高达 ±40V
• 轨到轨输出
• 电源电流:200µA
– 关断电流:2µA
• 电源电压范围:
– 单电源:3V 至 36V
– 双电源:±1.5V 至 ±18V
• 特定温度范围:
–40°C 至 +125°C
• 封装:3mm × 3mm VSON
引脚功能和配置
典型特性
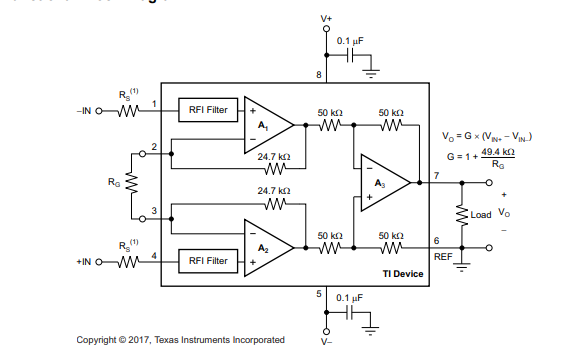
功能方框图
应用
• 工业过程控制
• 断路器
• 电池检测仪
• 心电图 (ECG) 放大器
• 电力自动化
• 医疗仪表
• 便携式仪表
龙腾半导体SGT MOSFET LSGT085R018在智慧农业无