时间:2025-04-22 10:36
人气:
作者:admin
ADPA9007是一款2 W射频功率放大器,工作频率为直流至28 GHz。射频输入和输出是内部匹配和直流耦合的。ADPA9007包括一个集成的温度补偿射频功率检测器和一个集成温度传感器。
数据手册:*附件:ADPA9007 直流至28GHz,GaAs,pHEMT,2W功率放大器技术手册.pdf
ADPA9007放大器在2 GHz至16 GHz范围内提供12.5 dB的增益、33 dBm的1 dB压缩输出功率(OP1dB)和45 dBm的输出三阶截距(OIP3)。放大器在15V的典型电源电压下工作,具有500mA的典型静态偏置电流,可调。
ADPA9007是在砷化镓(GaAs)、伪晶高电子迁移率晶体管(pHEMT)工艺上制造的。放大器采用符合RoHS标准的32引脚、5 mm×5 mm引线框架芯片级封装,预模制腔[LFCSP_CAV],指定在-40°C至+85°C的温度范围内运行。
特征
►宽带、内部匹配的射频功率放大器
►直流耦合输入和输出
►集成射频功率检测器
►集成温度传感器
►增益:2 GHz至16 GHz时的典型增益为12.5 dB
►OP1dB:2 GHz至16 GHz时的典型值为33 dBm
►PSAT:2 GHz至16 GHz时典型值为34 dBm
►OIP3:2 GHz至16 GHz时的典型值为45 dBm
►32导联,5.00毫米×5.00毫米,LFCSP_CAV封装
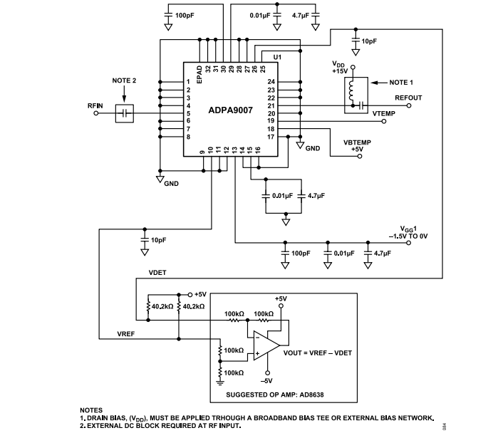
引脚配置和功能描述
接口示意图
典型特性
典型应用
应用
电子战
雷达
测试和测量设备
龙腾半导体SGT MOSFET LSGT085R018在智慧农业无