时间:2025-04-23 10:34
人气:
作者:admin
OPAx316-Q1 系列单通道和双通道运算放大器是新一代低功耗、通用运算放大器的典型代表。轨到轨输入和输出摆幅、低静态电流(每通道的典型值为 400µA)等特性与 10MHz 的较宽带宽和超低噪声(1kHz 时为 11 nV/√Hz)相结合,因此适用于要求兼具快速特性与良好功率比的电路。低输入偏置电流支持的运算放大器适用于 源阻抗高达兆欧级 的应用。OPAx316-Q1 的低输入偏置电流产生的电流噪声极低,该器件因此备受高阻抗传感器接口的青睐。
数据手册:*附件:OPA2316-Q1 汽车级、双路、5.5V、10MHz、低噪声、RRIO 运算放大器技术手册.pdf
OPAx316-Q1 采用稳健耐用的设计,方便电路设计人员使用。该器件具有单位增益稳定的集成 RFI 和 EMI 抑制滤波器,在过驱条件下不会出现反相,并且具有高静电放电 (ESD) 保护 (4kV HBM)。
此类器件经过优化,适合在 1.8V (±0.9V) 至 5.5V (±2.75V) 的低电压状态下工作。这款低电压 CMOS 汽车级运算放大器的最新成员,提供高带宽、低噪声和低功耗系列器件,满足各种 应用的不同需求。
特性
• 符合汽车类应用的 标准
• 具有符合 AEC-Q100 标准的下列结果:
– 器件温度 1 级:-40℃ 至 +125℃ 的环境运行温
度范围
– 器件人体放电模型 (HBM) 静电放电 (ESD) 分类
等级 3A
– 器件带电器件模型 (CDM) ESD 分类等级
• 单位增益带宽:10MHz
• 低 IQ:每通道 400µA
• 宽电源电压范围:1.8V 至 5.5V
• 低噪声:1kHz 时为 11nV/√Hz
• 低输入偏置电流 :±5pA
• 偏移电压:±0.5mV
• 单位增益稳定
• 内部射频干扰 (RFI)/电磁干扰 (EMI) 滤波器
• 扩展温度范围:–40°C 至 +125°C
引脚功能和配置
典型特性
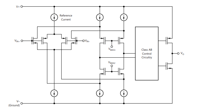
功能方框图
应用
• 汽车 标准:
– 高级驾驶员辅助系统 (ADAS)
– 车身电子装置和照明
– 电流感测
– 电池管理系统
龙腾半导体SGT MOSFET LSGT085R018在智慧农业无