时间:2025-04-23 10:31
人气:
作者:admin
OPAx314-Q1 系列是单通道、双通道和四通道运算放大器系列,是新一代的低功耗通用 CMOS 放大器的代表。轨至轨输入和输出摆幅、低静态电流(VCC = 5V 时的典型值为 150µA)、3MHz 的较宽带宽以及超低噪声(1kHz 时为 14nV/√Hz)等特性使得该器件系列对于需要在成本与性能间实现良好平衡的各类电池供电型 应用 极具吸引力。低输入偏置电流支持 源阻抗高达兆欧级 的应用。
数据手册:*附件:OPA4314-Q1 汽车级、四路、5.5V、3MHz、低噪声、RRIO运算放大器技术手册.pdf
OPAx314-Q1 系列器件采用稳健耐用的设计,方便电路设计人员使用。该器件具有单位增益稳定性、容性负载高达 300pF,集成 RF 和 EMI 抑制滤波器,在过驱条件下不会出现反相并且具有高静电放电 (ESD) 保护(4kV 人体模型 (HBM))。
该器件经优化可在低至 1.8V (±0.9V) 和高达 5.5V (±2.75V) 的低压下工作,指定工作温度范围为整个扩展级温度范围 –40°C 至 +125°C。
单通道器件 OPA314-Q1 采用小外形尺寸晶体管 (SOT)-23 封装,而双通道器件 OPA2314-Q1 采用超薄小外形尺寸 (VSSOP) (8) 封装。四通道 OPA4314-Q1 采用 14 引脚薄型小外形尺寸 (TSSOP) 封装。
特性
• 符合汽车类应用的 标准
• 具有符合 AEC-Q100 标准的下列特性:
– 器件温度等级:环境运行温度范围为 -40°C 至
+125°C
– 人体放电模型 (HBM) 分类等级 2
– 器件组件充电模式 (CDM) 分类等级 C6
• 低 IQ:每通道 150µA
• 宽电源电压:1.8V 至 5.5V
• 低噪声: 1kHz 下为 14nV/√Hz
• 增益带宽:3MHz
• 低输入偏置电流:0.2pA
• 低失调电压:0.5mV
• 单位增益稳定
• 内部射频 (RF) 和电磁干扰 (EMI) 滤波器
• 特定温度范围:
–40°C 至 +125°C
引脚功能和配置
典型特性
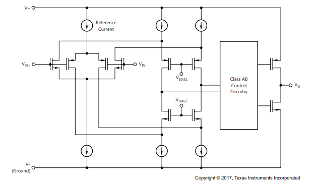
功能方框图
应用
• 汽车 标准:
– 高级驾驶员辅助系统 (ADAS)
– 车身电子装置和照明
– 电流感测
– 电池监测
龙腾半导体SGT MOSFET LSGT085R018在智慧农业无