时间:2025-04-23 11:31
人气:
作者:admin
OPA320-Q1 和 OPA2320-Q1 (OPAx320-Q1) 器件是经过优化的新一代精密低压 CMOS 运算放大器 (op amps),具有极低噪声和宽带宽。这些器件可在仅 1.45mA 的低静态电流下运行。
数据手册:*附件:OPA320-Q1 通过汽车级认证的精密、零交叉、20MHz、0.9pA、Ib、RRIO、CMOS 运算放大器技术手册.pdf
OPAx320-Q1 非常适用于低功耗、单电源类 应用。低噪声 (7nV/√Hz) 和高速运行特性使这些器件同样非常适合驱动采样模数转换器 (ADC)。其他 应用 包括信号调节和传感器放大。
OPAx320-Q1 具有零交叉失真的线性输入级,能够在整个输入范围内提供 114dB(典型值)的出色共模抑制比 (CMRR)。共模输入范围将正负电源电压分别扩展了 100mV。输出电压摆幅通常在 10mV 电源轨内。
此外,OPAx320-Q1 还具有 1.8V 至 5.5V 的宽电源电压范围,而且在整个电源电压范围内的 PSRR 都极为出色 (106dB)。这些 特性 使得 OPAx320-Q1 适用于直接从电池运行, 而无需调节的 高精度、低功耗类应用。
OPAx320-Q1 器件采用 8 引脚 VSSOP (DGK) 封装。
特性
• 符合汽车应用 标准
• 具有符合 AEC-Q100 标准的下列结果:
– 器件温度 1 级:–40°C 至 125°C 的环境工作温度范围
– 器件 HBM ESD 分类等级 2
– 器件 CDM ESD 分类等级 C4B
• 零交叉失真时的精度:
– 低偏移电压:150µV(最大值)
– 高共模抑制比 (CMRR):114dB
– 轨到轨 I/O
• 低输入偏置电流:0.9pA(最大值)
• 低噪声:10kHz 时为 7nV/√Hz
• 高带宽:20MHz
• 转换率:10V/μs
• 静态电流:每通道 1.45mA
• 单电源电压范围:1.8V 到 5.5V
• 单位增益稳定
• 小型超薄小外形尺寸 (VSSOP) 封装
引脚功能和配置
典型特性
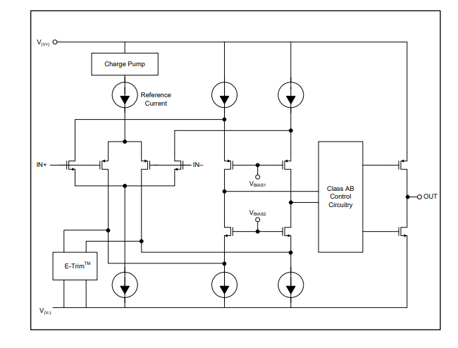
功能方框图
应用
• 汽车
• 高阻抗传感器信号调节
• 互阻抗放大器
• 测试和测量设备
• 可编程逻辑控制器 (PLC)
• 电机控制环路
• 通信
• 输入和输出 ADC 和 DAC 缓冲器
• 有源滤波器
龙腾半导体SGT MOSFET LSGT085R018在智慧农业无