时间:2025-04-23 14:11
人气:
作者:admin
TLV316-Q1(单路)、TLV2316-Q1(双路)和 TLV4316-Q1(四路)器件构成了低功耗通用运算放大器系列。该器件系列将轨至轨 输入和输出摆幅、低静态电流(每通道的典型值为 400µA)等特性与 10MHz 的较宽带宽和超低噪声(1kHz 时为 12nV/√Hz)相结合,因此适用于要求兼具快速特性与良好功率比的电路。低输入偏置电流支持在 源阻抗高达兆欧级的 的应用。TLVx316-Q1 的低输入偏置电流产生的电流噪声极低,该器件系列因此备受高阻抗传感器接口的青睐。
数据手册:*附件:TLV316-Q1 汽车级、单路、5.5V、10MHz、RRIO运算放大器技术手册.pdf
TLVx316-Q1 采用稳健耐用的设计,方便电路设计人员使用。该器件具有单位增益稳定的集成 RFI 和 EMI 抑制滤波器,在过驱条件下不会出现反相,并且具有高静电放电 (ESD) 保护 (4kV HBM)。
特性
• 符合汽车应用 要求
• 具有符合 AEC-Q100 标准的下列结果:
– 器件温度 1 级:-40℃ 至 +125℃ 的环境运行温度范围
– 器件人体放电模型 (HBM) 静电放电 (ESD) 分类等级 3A
– 带电器件模型 (CDM) ESD 分类等级 C5
• 单位增益带宽:10MHz
• 低 IQ:每通道 400µA
– 出色的功率带宽比
– 在温度和电源电压范围内保持稳定的 IQ
• 宽电源电压范围:1.8V 至 5.5V
• 低噪声:1kHz 时为 12nV/√Hz
• 低输入偏置电流:±10pA
• 偏移电压:±0.75mV
• 单位增益稳定
• 内部射频干扰 (RFI) 和电磁干扰 (EMI) 滤波器
• 通道数量:
– TLV316-Q1:1
– TLV2316-Q1:2
– TLV4316-Q1:4
• 扩展温度范围:-40°C 至 +125°C
引脚功能和配置
典型特性
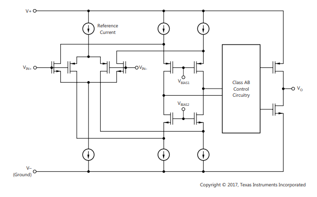
功能方框图
应用
• 汽车 应用:
– 高级驾驶员辅助系统 (ADAS)
– 车身电子装置和照明
– 电流感测
– 电池管理系统
龙腾半导体SGT MOSFET LSGT085R018在智慧农业无