时间:2025-04-23 14:41
人气:
作者:admin
THS4552 全差分放大器可在单端源与差分输出之间提供一个简单的接口,从而满足各类高精度模数转换器 (ADC) 的需求。此器件具有出色的直流精度、低噪声以及稳健的容性负载驱动能力,非常适用于具有高精度要求的数据采集系统;同时通过放大器和 ADC 组合,可提供出色的信噪比 (SNR) 与无杂散动态范围 (SFDR)。
数据手册:*附件:THS4552 双通道、低噪声、精密、150MHz全差分放大器技术手册.pdf
THS4552 具有所需的负电源轨输入,可用于将直流耦合、以接地为中心的源信号连接到单电源差分输入 ADC。超低的直流误差和漂移项能够满足新兴 16 至 20 位逐次逼近寄存器 (SAR) 的输入要求。宽范围输出共模控制支持 ADC 由 1.8V 至 5V 电源供电,满足 ADC 的 0.7V 至 3.0V 以上的共模输入要求。
THS4552 器件在 –40°C 至 +125°C 的额定宽温度范围内运行,并且可采用 16 引脚 TSSOP 和 24 引脚 VQFN 封装。
特性
• 带宽:150MHz (G = 1V/V)
• 差分输出压摆率:220V/µs
• 增益带宽积:135MHz
• 负电源轨输入 (NRI)、轨到轨输出 (RRO)
• 宽输出共模控制范围
• 单电源工作电压范围:2.7V 至 5.4V
• 修整后的电源电流:1.37mA/通道 (5V)
• 25°C 输入失调电压:±175µV(最大值)
• 输入失调电压温漂:±2.0µV/°C(最大值)
• 差分输入电压噪声:3.3nV/√Hz
• HD2:-128dBc(2VPP、100kHz 时)
• HD3:-139dBc(2VPP、100kHz 时)
• 建立时间小于 50ns:4V 阶跃,容限为 0.01%
• 18 位建立时间:4V 阶跃,小于 500ns
引脚功能和配置
典型特性
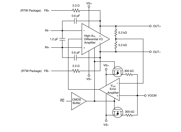
功能方框图
应用
• 24 位 Δ-Σ ADC 驱动器
• 16 位至 20 位差分高速 SAR 驱动器
• 差分有源滤波器
• 差分跨阻放大器
• 引脚兼容性升级至 THS4522(仅限 TSSOP-16)
龙腾半导体SGT MOSFET LSGT085R018在智慧农业无