时间:2025-04-24 10:45
人气:
作者:admin
TLV3541、TLV3542 和 TLV3544 分别为单通道、双通道和四通道低功耗(每通道电流为 5.2mA)、高速、单位增益稳定的轨到轨输入/输出运算放大器,设计用于 所需 带宽较宽的视频及其他应用。
数据手册:*附件:TLV3542 双通道200MHz RRIO CMOS运算放大器技术手册.pdf
此类器件仅消耗 6.5mA(最大值)电源电流,增益带宽为 200MHz、转换率为 150V/µs,f = 1MHz 时的低噪声输入为 7.5nV/√Hz。凭借这种高带宽、高转换率和低噪声特性组合,TLV354x 系列器件适用于低压高速信号调节系统。
TLV354x 系列运算放大器经过优化,适用于 2.5V (±1.25V) 至 5.5V (±2.75V) 范围内的单电源或双电源操作。共模输入范围超出电源供电范围。输出摆幅处于 100mV 电压轨范围内,支持的动态范围较宽。
TLV354x 器件的额定工作温度范围为 -40°C 至 +125°C。TLV354x 系列器件可用作多种经济型宽带宽运算放大器的插入式替换件。
特性
• 面向成本敏感型系统的宽带宽放大器
• 单位增益带宽:200MHz
• 高转换率:150V/μs
• 低噪声:7.5 nV/√Hz
• 轨至轨 I/O
• 高输出电流:> 100mA
• 出色的视频性能:
– 差分增益:0.02%,相位差:0.09°
– 0.1dB 增益平坦度:40MHz
• 低输入偏置电流:3pA
• 静态电流:5.2mA
• 热关断
• 电源范围:2.5V 至 5.5V
引脚功能和配置
典型特性
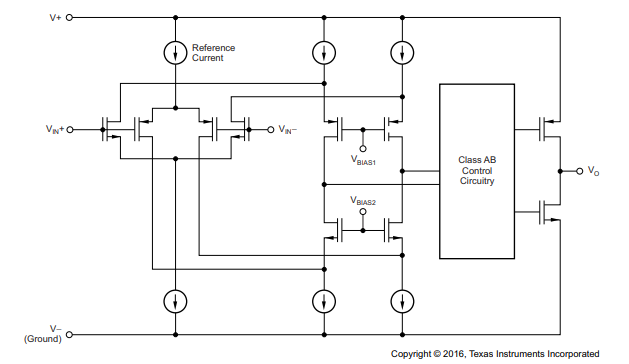
功能方框图
应用
• 高分辨率模数转换器 (ADC) 驱动器放大器
• IR 触控
• 低压高频信号处理
• 视频处理
• 收发器基站
• 光网络、可调激光器
• 光电二极管互阻放大器
• 条形码扫描仪
• 快速电流感测放大器
• 超声波成像
龙腾半导体SGT MOSFET LSGT085R018在智慧农业无