时间:2025-04-10 14:45
人气:
作者:admin
OPA1637 是一款具有低噪声、低总谐波失真 (THD) 的全差分 Burr-Brown™ 音频运算放大器,可轻松过滤和驱动全差分信号链。
数据手册:*附件:OPA1637 高保真、高电压 (36V)、低噪声 (3.7nV rtHz) Burr-Brown™ 音频全差分放大器技术手册.pdf
OPA1637 还可将单端信号源转换为高保真模数转换器 (ADC) 所需的差分输出。双极性超级 ß 输入专为实现出色的低噪声和 THD 而设计,在非常低的静态电流和输入偏置电流下就可产生非常低的噪声系数。该器件设计用于要求低功耗、高信噪比 (SNR) 和无杂散动态范围 (SFDR) 的音频电路。
OPA1637 具有高压电源功能,支持高达 ±18V 的电源电压。高压差分信号链可通过该功能提高裕量和动态范围,而无需为差分信号的每个极性添加单独的放大器。极低的电压和电流噪声使得 OPA1637 可以用于高增益配置,而对音频信号噪声的影响最小。
OPA1637 可在 –40°C 至 +125°C 的宽温度范围内工作,并采用 8 引脚 VSSOP 封装。
特性
• 低输入电压噪声:1kHz 时为 3.7nV/√Hz
• 低 THD + N:1 kHz 时为 -120dB
• 低电源电流:±18V 下为 950µA
• 输入失调电压:±200µV(最大值)
• 输入偏置电流:2nA(最大值)
• 低偏置电流噪声:10Hz 时为 400fA/√Hz
• 带宽增益积:9.2MHz
• 差分输出压摆率:15V/µs
• 宽输入和输出共模范围
• 宽单电源工作电压范围:3V 至 36V
• 低电源电流断电特性:< 20µA
• 过载功率限制
• 电流限制
• 封装:8 引脚 VSSOP
• 温度范围:–40°C 至 +125°C
引脚功能和配置
典型特性
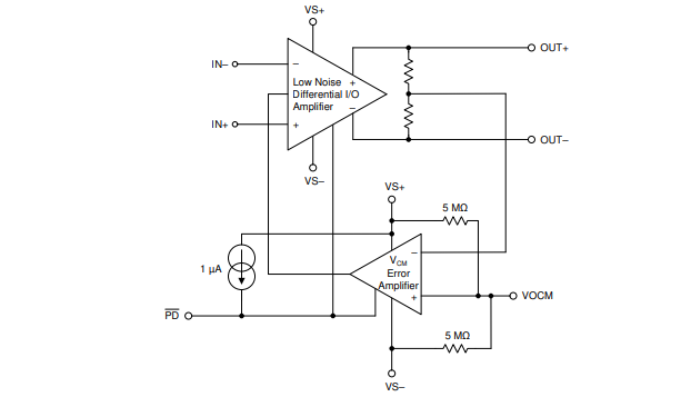
功能方框图
典型应用
应用
• 专业音频混合器或控制平面
• 专业麦克风和无线系统
• 专业扬声器系统
• 专业音频放大器
• 条形音箱
• 转盘
• 专业摄像机
• 吉他和其他乐器放大器
• 数据采集 (DAQ)
龙腾半导体SGT MOSFET LSGT085R018在智慧农业无