时间:2025-04-10 14:36
人气:
作者:admin
THP210 是一款超低失调电压、低噪声、高电压、精密、全差分放大器,可轻松过滤和驱动全差分信号链。THP210 还可用于将单端源转换为高分辨率模数转换器 (ADC) 所需的差分输出。双极性超级 ß 输入专为实现出色的失调电压、低噪声和 THD 而设计,可在极低的静态电流和输入偏置电流下产生极低的噪声系数。该器件专为要求低失调电压和功耗以及高信噪比 (SNR) 的信号调节电路而设计。
数据手册:*附件:THP210 高精密(40μV、0.1μV C)、高压 (36V)、低噪声 (3.7nV √Hz) 全差分放大器技术手册.pdf
THP210 具有高压电源功能,支持高达 ±18V 的电源电压。高压差分信号链可通过该功能提高裕量和动态范围,而无需为差分信号的每个极性添加单独的放大器。极低的电压和电流噪声使得 THP210 可用于高增益配置,而对信号保真度的影响微乎其微。
特性
• 输入失调电压:±40µV(最大值)
• 输入失调电压温漂:0.35µV/°C(最大值)
• 低电源电流:±18V 下为 950µA
• 低输入偏置电流:2nA(最大值)
• 低输入偏置电流温漂:15pA/°C(最大值)
• 增益带宽积:9.2MHz
• 差分输出压摆率:15V/µs
• 低输入电压噪声:1kHz 时为 3.7nV/√Hz
• 低 THD + N:10kHz 时为 -120dB
• 宽输入和输出共模范围
• 宽单电源工作电压范围:3V 至 36V
• 低电源电流断电特性:< 20µA
• 过载功率限制
• 电流限制
• 封装:8 引脚 VSSOP,8 引脚 SOIC
• 温度范围:–40°C 至 +125°C
引脚功能和配置
典型特性
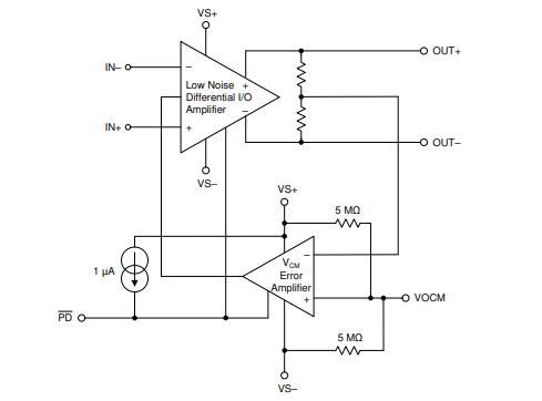
功能方框图
典型应用
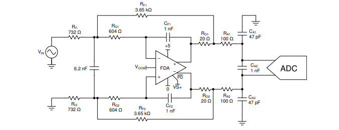
全差分放大器的一个常见应用场景是将单端信号轻松转换为用于驱动差分输入源(如ADC或D类放大器)的差分信号。图9-12显示了THP210用于转换单端低压信号源的示例,如小型电气麦克风,并传递共模偏移到ADC中心的低噪声差分信号输入范围。多反馈(MFB)配置用于提供巴特沃斯滤波器响应,给出40dB/十进制截止,3-dB频率为30kHz。
应用
• 数据采集 (DAQ)
• 模拟输入模块
• 变电站自动化
• 半导体测试
• 实验室和现场仪表
龙腾半导体SGT MOSFET LSGT085R018在智慧农业无