时间:2025-04-11 10:20
人气:
作者:admin
TLV935x 系列(TLV9351、TLV9352 和 TLV9354)是 40V 成本优化型运算放大器系列。
数据手册:*附件:TLV9352 双通道、40V、3.5MHz、低功耗运算放大器技术手册.pdf
这些器件具有出色的直流和交流规格,包括轨到轨输出、低失调电压(典型值为 ±350µV)、低温漂(典型值为 ±1.5µV/°C)和 3.5MHz 带宽。
TLV935x 具有独特的特性,例如电源轨的差分输入电压范围、高输出电流 (±60mA) 以及高压摆率 (20V/µs),是一款稳定可靠的运算放大器,适用于高电压成本敏感型应用。
TLV935x 系列运算放大器采用标准封装,额定工作温度范围为 -40°C 至 125°C。
特性
• 低失调电压:±350µV
• 低失调电压漂移:±1.5µV/°C
• 低噪声:1 kHz 时为 15nV/√Hz
• 高共模抑制:110dB
• 低偏置电流:±10pA
• 轨到轨输出
• 支持多路复用器/比较器的输入
– 放大器以最高达到电源轨的差分输入工作
– 放大器可用于开环中,也可用作比较器
• 高带宽:3.5MHz GBW
• 高压摆率:20V/µs
• 低静态电流:每个放大器 600µA
• 宽电源电压:±2.25V 至 ±20V,4.5V 至 40V
• 强大的 EMIRR 性能:输入引脚上采用 EMI/RFI 滤波器
• 电源轨的差分和共模输入电压范围
引脚功能和配置
典型特性
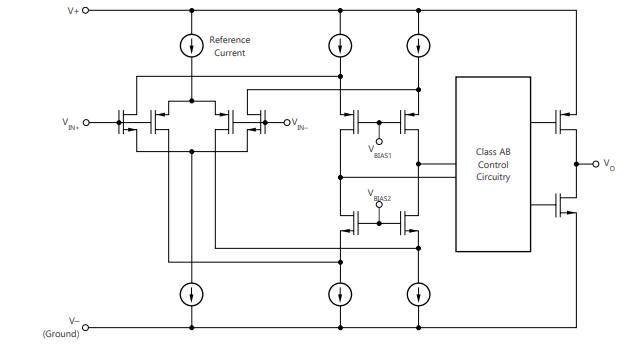
功能方框图
应用
• 交流和电机驱动伺服控制模块
• 交流和电机驱动功率级模块
• 测试和测量设备
• 可编程逻辑控制器
龙腾半导体SGT MOSFET LSGT085R018在智慧农业无