时间:2025-04-11 11:29
人气:
作者:admin
TLV930x 系列(TLV9301、TLV9302 和 TLV9304)是 40V 成本优化型运算放大器系列。这些器件具有出色的通用直流和交流规格,包括轨到轨输出、低失调电压(典型值为 ±0.5mV)、低温漂(典型值为 ±2µV/°C)和 1MHz 带宽。
数据手册:*附件:TLV9304 四通道、40V、1MHz、低功耗 (0.15mA) 运算放大器技术手册.pdf
TLV930x 的便利特性(例如宽差分输入电压范围、高输出电流 (±60mA) 以及高压摆率 (3V/µs))使其成为了一款可靠的运算放大器,适用于高电压成本敏感型应用。
TLV930x 系列运算放大器采用标准封装,额定工作温度范围为 –40°C 至 125°C。
特性
• 低失调电压:±0.5mV
• 低失调电压漂移:±2µV/°C
• 低噪声:1 kHz 时为 33nV/√Hz
• 高共模抑制:110dB
• 低偏置电流:±10pA
• 轨到轨输出
• 高带宽:1MHz GBW
• 高压摆率:3V/µs
• 低静态电流:每个放大器 150µA
• 宽电源电压:±2.25V 至 ±20V,4.5V 至 40V
• 强大的 EMI 性能:1GHz 时为 72dB
• 支持多路复用器/比较器的输入:
– 电源轨的差分和共模输入电压范围
• 行业标准封装:
– SOT-23-5 和 SC70 单体封装
– SOIC-8、TSSOP-8 和 VSSOP-8 双列封装
– 四通道电源版本采用 SOIC-14 和 TSSOP-14 封装
引脚功能和配置
典型特性
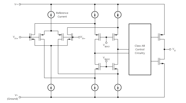
功能方框图
应用
• 商用网络和服务器 PSU
• 工业交流-直流
• 商用直流/直流
• 电机驱动器:交流和伺服驱动器电源
• 楼宇自动化
龙腾半导体SGT MOSFET LSGT085R018在智慧农业无