时间:2025-04-11 14:10
人气:
作者:admin
THS4561 全差分放大器 (FDA) 可在单端源至差分输出之间提供一个简单接口,从而满足精密模数转换器 (ADC) 的需求。THS4561 具有 8Hz 的超低 1/f 电压噪声拐角频率和 130dB 的低总谐波失真 (THD),同时仅消耗 775µA 的静态电流,非常适用于功率敏感的数据采集 (DAQ) 系统,该系统需要使用放大器和 ADC 组合来改善信噪比 (SNR) 及无杂散动态范围 (SFDR),从而提供高性能。
数据手册:*附件:THS4561 低功耗、60MHz、宽电源电压范围全差分放大器技术手册.pdf
THS4561 具有所需的负电源轨输入,可用于将直流耦合、以接地为中心的源信号连接到单电源差分输入 ADC。低直流误差和温漂项可满足新兴的高速和高分辨率逐次逼近寄存器 (SAR) 和 Δ-Σ ADC 输入要求。2.85V 至 12.6V 电源电压范围、灵活的输出共模设置以及电源余量低等特性,有助于符合多种 ADC 输入和数模转换器 (DAC) 输出的要求。
THS4561 器件的额定工作温度范围是 –40°C 至 +125°C。
特性
• 带宽:60MHz (G = 1V/V)
• 压摆率:230V/µs
• 增益带宽积:68MHz
• 电压噪声:
– 1/f 电压噪声拐角频率:8Hz
– 宽带噪声 (≥ 500Hz):4nV/√Hz
• 输入失调电压:±250µV(最大值)
– 温漂:±4µV/°C(最大值)
• 电源工作范围:2.85V 至 12.6V
• 电源电流:775µA
• 负轨输入 (NRI)
• 轨至轨输出 (RRO)
• 超低的谐波失真:
– HD2:–117dBc(2VPP、100kHz 时)
– HD3:–124dBc(2VPP、100kHz 时)
• 0.01% 稳定时间(2V 阶跃):90ns
引脚功能和配置
典型特性
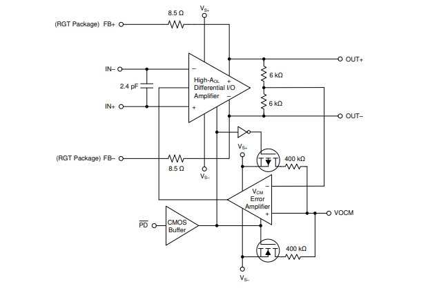
功能方框图
应用
• 16 位至 20 位、差分 SAR 和 Δ-Σ 驱动器
• 差分有源滤波器
• 高输出摆幅 PCM 音频 DAC 输出
• 医疗超声波
• 电池测试仪
• 功率分析仪
• THS4551 的低功耗替代器件
龙腾半导体SGT MOSFET LSGT085R018在智慧农业无