时间:2025-04-11 14:23
人气:
作者:admin
THS6222 是一款具有电流反馈架构的差分线路驱动器放大器,该器件使用德州仪器 (TI) 专有的高速硅锗 (SiGe) 工艺制造。该器件专用于在驱动重线路负载时需要高线性度的宽带、高速、电力线通信(HPLC、IEEE 1901.1)线路驱动器应用。THS6222 支持 PLC 标准,包括 G3、PRIME、ISO 15118 (HPGP)、G.hn 和 PRIME BPL。通用调制方案:OOK、FSK、OFDM。
数据手册:*附件:THS6222 具有共模缓冲器的差分宽带PLC和HPLC线路驱动器技术手册.pdf
THS6222 的独特架构可以尽可能降低静态电流,同时提供极高的线性度。该放大器具有可调的电流引脚 (IADJ),可设定多种偏置模式的额定电流消耗,从而提供更佳的节能效果,而无需发挥放大器的全部性能。关断偏置模式能够在时分多路复用 (TDM) 系统中进一步降低接收模式下的功耗,同时保持高输出阻抗。集成式 1/2 Vs 共模缓冲器不需要外部元件,从而降低了系统成本并节省了布板空间。
57VPP(100Ω 负载)的宽输出摆幅搭配 32V 电源以及超过 650mA 的电流驱动(25Ω 负载),可提供低失真的宽带动态范围。
THS6222 采用 16 引脚和 24 引脚 VQFN 封装(带有外露散热焊盘),额定工作温度范围为 -40°C 至 +85°C。
特性
• 电源电压范围 (VS):8V 至 32V
• 集成 1/2 Vs 共模缓冲器
• 大信号带宽:195MHz (VO = 16VPP)
• 压摆率(16V 阶跃):5500V/µs
• 低失真(VS = 12V,50Ω 负载):
– HD2: –80dBc (1MHz)
– HD3:–90dBc (1MHz)
• 输出电流:338mA(VS = 12V,25Ω 负载)
• 宽输出摆幅 (VS = 12V):
– 19.4VPP(100Ω 负载)
– 18.6VPP(50Ω 负载)
• 可调功耗模式:
– 满偏置模式:19.5mA
– 中偏置模式:15mA
– 低偏置模式:10.4mA
– 低功耗关断模式
– IADJ 引脚,用于调节偏置电流
• 集成式过热保护
• 升级至 THS6212 以实现高性能
引脚功能和配置
典型特性
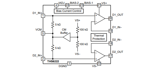
功能方框图
典型应用
THS6222提供了宽带电流反馈运算放大器的卓越交流性能线性高功率输出级。低输出净空要求和高输出电流驱动能力使THS6222成为12V PLC应用的绝佳选择。与电压反馈运算放大器相比,电流反馈运算放大器(如THS6222)的主要优点是交流性能(宽
失真)相对独立于信号增益。图7-1显示了一个典型的交流耦合宽带PLCPLC专用电流输出数模转换器(DAC)的应用电路集成电路(ASIC)驱动THS6222的输入。尽管图7-1显示了THS6222与电流输出DAC,THS6222可以通过使用大量较大的终端电阻器RT1和RT2。
应用
• SGCC HPLC 线路驱动器,IEEE 1901.1
• PLC 标准:G.hn、PRIME BPL、G3、PRIME
• HomePlug GreenPHY (HPGP)、ISO 15118
• 智能电表
• 数据集中器
• 电力线通信网关
• 家庭网络 PLC
• 差分 DSL 线路驱动器
龙腾半导体SGT MOSFET LSGT085R018在智慧农业无