时间:2025-04-14 12:20
人气:
作者:admin
TLV9051、TLV9052 和 TLV9054 器件分别为单通道、双通道和四通道的运算放大器。这些器件可在 1.8V 至 6.0V 的低电压下运行。输入和输出可以在非常高的压摆率下轨到轨运行。这些器件非常适合需要低工作电压、高压摆率和低静态电流的成本受限应用。TLV905x 系列的容性负载驱动器具有 150pF 的电容,而电阻式开环输出阻抗使其能够在更高的容性负载下更轻松地实现稳定。
数据手册:*附件:TLV9051 适用于成本优化型应用的单路、5.5V、5MHz、高压摆率、RRIO运算放大器技术手册.pdf
TLV905xS 器件具有关断模式,允许放大器切换至典型电流消耗低于 1µA 的待机模式。
TLV905x 系列易于使用,因为它具有稳定的单位增益,集成了 RFI 和 EMI 滤波器,且不会在过驱动情况下出现相位反转。
特性
• 高压摆率:15V/µs
• 低静态电流:330µA
• 轨至轨输入和输出
• 低输入失调电压:±0.33mV
• 单位增益带宽:5MHz
• 低宽带噪声: 15nV/√Hz
• 低输入偏置电流:2pA
• 单位增益稳定
• 内置 RFI 和 EMI 滤波器
• 适用于低成本应用的可扩展 CMOS 运算放大器系列
• 可在电源电压低至 1.8V 的情况下运行
• 工作温度范围:-40°C 至 125°C
引脚功能和配置
典型特性
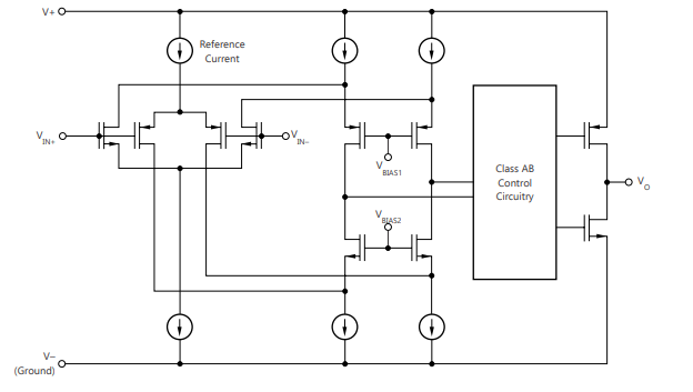
功能方框图
应用
• HVAC:暖通空调
• 光电二极管放大器
• 用于实现直流电机控制的电流分流监控
• 白色家电(冰箱、洗衣机等)
• 传感器信号调节
• 有源滤波器
• 低侧电流检测
龙腾半导体SGT MOSFET LSGT085R018在智慧农业无