时间:2025-04-15 09:19
人气:
作者:admin
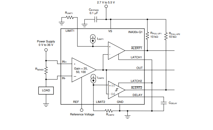
INA302 -Q1 和 INA303 -Q1 (INA30x -Q1) 器件具有一个高共模、双向、电流感应放大器和两个高速比较器,用于检测超出范围的电流状况。INA302 -Q1 比较器配置为检测和响应过流状况。INA303 -Q1 比较器在窗口配置中配置为响应过流和欠流状况。这些器件使用外部限位设置电阻器,对每个比较器设置都具有可调限位阈值范围。这些电流分流监控器可在独立于电源的 –0.1V 至 +36V 共模电压范围内测量差动电压信号。 此外,这些器件还将承受高达 40V 的共模电压。
数据手册:*附件:INA303-Q1 具有窗口比较器的AEC-Q100、36V、双向、550kHz、4V µs高精度电流检测放大器技术手册.pdf
开漏极警报输出可配置为在透明模式(输出状态与输入状态保持一致)或锁存模式(警报输出在锁存复位时清除)下运行。比较器 1 的警报响应时间小于 1µs,而比较器 2 的警报响应时间通过外部电容器进行设置,范围介于 2µs 至 10s 之间。
这些器件由单个 2.7V 至 5.5V 电源供电,消耗的最大电源电流为 950µA。这些器件具有 –40°C 至 +125°C 的扩展额定工作温度范围,并且采用 14 引脚 TSSOP 封装。
特性
• 符合面向汽车应用的 AEC-Q100 标准
– 温度等级 1:-40°C ≤ TA ≤ +125°C
– HBM ESD 分类等级 2
– CDM ESD 分类等级 C6
• 提供功能安全
– 可帮助进行功能安全系统设计的文档
• 宽共模输入范围:-0.1V 至 +36V
• 两个比较器输出:
– INA302-Q1:两个独立的超限警报
– INA303-Q1:窗口比较器
– 阈值电平单独设置
– 比较器 1 警报响应:1µs
– 比较器 2 可调延迟:2µs 至 10s
– 具有独立锁存控制模式的开漏极输出
• 高准确度放大器:
– 失调电压:30µV(最大值,A3 版本)
– 失调电压漂移:0.5µV/°C(最大值)
– 增益误差:0.15%(最大值,A3 版本)
– 增益误差漂移:10ppm/°C
• 可用放大器增益:
– INA302A1-Q1,INA303A1-Q1:20V/V
– INA302A2-Q1,INA303A2-Q1:50V/V
– INA302A3-Q1,INA303A3-Q1:100V/V
引脚功能和配置
典型特性
功能方框图
应用
• 系统故障检测
• 电机控制和保护
• 泵控制和保护
• 直流/直流转换器
• 车身控制模块
龙腾半导体SGT MOSFET LSGT085R018在智慧农业无