时间:2025-04-15 09:24
人气:
作者:admin
OPAx388(OPA388、OPA2388 和 OPA4388)系列精密运算放大器是超低噪声、快速稳定、零漂移、零交叉器件,可实现轨至轨输入和输出运行。这些特性及出色的交流性能与仅为 0.25µV 的失调电压以及 0.005µV/°C 的温漂相结合,使得 OPAx388 成为驱动高精密模数转换器 (ADC) 或缓冲高分辨率数模转换器 (DAC) 输出的理想选择。该设计在驱动模数转换器 (ADC) 时具有出色的性能,而不会降低线性度。OPA388(单通道版本)提供 VSSOP-8、SOT23-5 和 SOIC-8 三种封装。OPA2388(双通道版本)提供 VSSOP-8 和 SO-8 两种封装。OPA4388(四通道版本)提供 TSSOP-14 和 SO-14 两种封装。所有版本的额定工作温度范围均为 -40°C 至 +125°C。
数据手册:*附件:OPA4388 四路、10MHz、CMOS、零温漂、零交叉、真RRIO精密运算放大器技术手册.pdf
特性
• 超低失调电压:±0.25µV
• 零漂移:±0.005µV/°C
• 零交叉:140dB CMRR 真正 RRIO
• 低噪声:7.0nV√Hz (1kHz 时)
• 无 1/f 噪声:140nVPP(0.1Hz 至 10Hz)
• 快速稳定:2µs(1V,0.01%)
• 增益带宽:10MHz
• 单电源:2.5V 至 5.5V
• 双电源:±1.25V 至 ±2.75V
• 真正的轨至轨输入和输出
• EMI/RFI 滤波输入
• 行业标准封装:
– 单通道电源版本采用 SOIC-8、SOT-23-5 和
VSSOP-8 封装
– 双通道电源版本采用 SOIC-8 和 VSSOP-8 封装
– 四通道电源版本采用 SOIC-14 和 TSSOP-14 封装
引脚功能和配置
典型特性
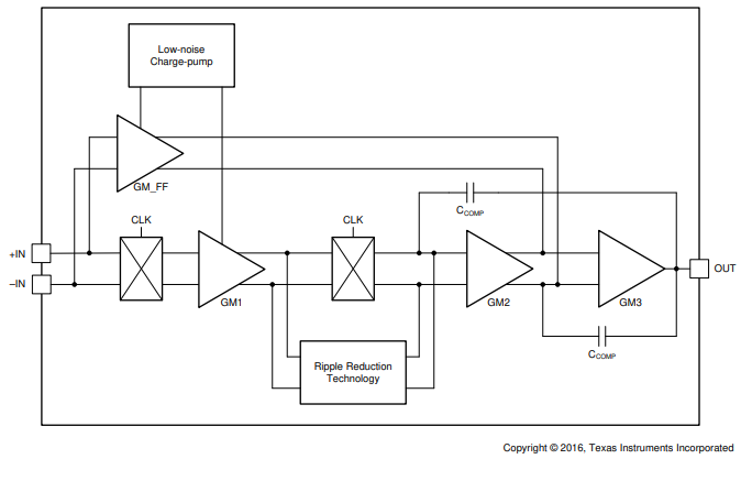
功能方框图
应用
• 商用网络和服务器 PSU
• 笔记本电脑电源适配器设计
• 称重计
• 实验室和现场仪表
• 电池测试
• 电子温度计
• 温度变送器
龙腾半导体SGT MOSFET LSGT085R018在智慧农业无