时间:2025-04-15 09:54
人气:
作者:admin
BUF634A 器件是一款高性能、高保真的开环缓冲器,能够驱动 250mA 的输出电流。BUF634A 是一款 36V 的器件,可通过改变 V– 与 BW 引脚之间的外部电阻器值在 35MHz 至 210MHz 范围内调节带宽。
数据手册:*附件:BUF634A 210MHz、250mA高速缓冲器技术手册.pdf
BUF634A 器件可用作独立开环驱动器,也可以在精密运算放大器的反馈环路内部使用,以便为高精度驱动器和大输出电流驱动器提供更高的容性负载驱动能力。
对于低功耗应用,BUF634A 器件具有 1.5mA 的工作静态电流以及 250mA 的输出、3750V/µs 的压摆率和 35MHz 带宽。此器件在带宽为 210MHz 的宽带宽模式下消耗 8.5mA 的静态电流。BUF634A 通过其输出级中的内部电流限制以及热关断受到全面保护,因而非常耐用且易于使用。
BUF634A 器件可在 –40°C 至 +125°C 的工业温度范围内正常运行。BUF634A 可采用三种封装:D (SOIC)、DRB (VSON) 和 DDA (HSOIC)。DRB (VSON) 和 DDA (HSOIC) 封装的底部具有散热焊盘,因此具有出色的热性能。DRB 封装的外形尺寸非常小,只有 3.0mm × 3.0mm,这使得该器件非常适合便携式和尺寸受限的应用。
特性
• 引脚选择带宽:35MHz 至 210MHz
• 高输出电流:250mA
• 压摆率:3750V/µs
• 低静态电流:1.5mA (35MHz BW)
• 宽电源电压范围:±2.25V 至 ±18V
• 内部输出电流限制
• 热关断保护
• 提供带散热焊盘的封装
• 工作温度范围:
–40°C 至 +125°C
引脚功能和配置
典型特性
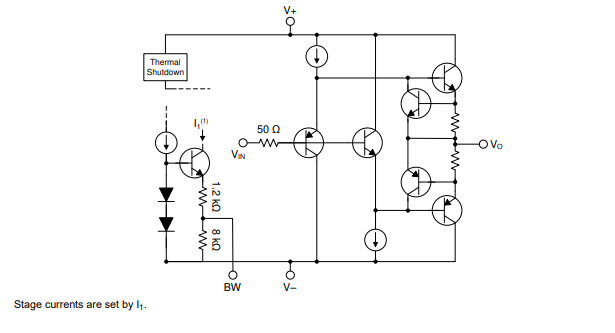
功能方框图
应用
• 存储器、半导体测试仪
• 测试设备
• 耳机驱动器
• 飞行控制系统
• 容性负载驱动器
• 阀驱动器、电磁驱动器
• 线路驱动器
龙腾半导体SGT MOSFET LSGT085R018在智慧农业无