时间:2025-04-15 18:01
人气:
作者:admin
INA592 器件是一款低功耗、宽带宽差分放大器,由精密运算放大器 (op amp) 和精密电阻器网络组成。电阻器出色的跟踪性能 (TCR) 在全温度范围内保持增益精度和共模抑制。诸如低失调电压 40µV(最大值)、低温漂(最大值 2µV/°C)、高压摆率 (18V/µs) 和高达 500pF 的高容性负载驱动等独特的特性,使 INA592 成为稳健的高性能差分放大器,适用于各种高压工业级应用。内部运算放大器的共模范围扩展至负电源,从而使器件能够在单电源应用中运行。该器件采用单电源(4.5V 至 36V)或双电源(±2.25V 至 ±18V)运行。
数据手册:*附件:INA592 高精密(40µV失调电压)、2MHz、88dB CMRR、低功耗、e-trim™差分放大器技术手册.pdf
差分放大器为许多常用电路奠定了基石。INA592 提供此电路功能,而无需使用昂贵的精密电阻器网络。
特性
引脚功能和配置
典型特性
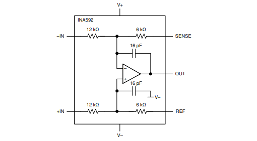
功能方框图
应用
•交流驱动器位置反馈
•伺服驱动器位置反馈
•状态监测模块(电压、电流)
•电源模块
•半导体测试
龙腾半导体SGT MOSFET LSGT085R018在智慧农业无