时间:2025-04-16 09:53
人气:
作者:admin
TLV600x-Q1 系列单通道和双通道运算放大器专为通用汽车 应用而设计。该系列具有轨至轨输入和输出 (RRIO) 摆幅、低静态电流(典型值为 75µA)、高带宽 (1MHz) 以及超低噪声(1kHz 时为 28nV/√Hz)等特性,因此对于需要在成本与性能之间实现良好平衡的 各种 汽车应用(如信息娱乐系统、发动机控制单元和汽车照明)而言很具有吸引力。低输入偏置电流(典型值为 ±1pA)使 TLV600x-Q1 适合用于 具有 兆欧级源阻抗的应用。
数据手册:*附件:TLV6002-Q1 汽车级、双路、5.5V、1MHz、RRIO运算放大器技术手册.pdf
TLV600x-Q1 采用稳健耐用的设计,方便电路设计人员使用:该器件在容性负载高达 150pF 的条件下具有单位增益稳定性,集成了射频/EMI 抑制滤波器,在过驱条件下无相位反转,并具有高静电放电 (ESD) 保护 (4kV HBM)。
这些器件经过优化,适合在低至 1.8V (±0.9V) 和高达 5.5V (±2.75V) 的电压下工作,并且具有 –40°C 至 +125°C 的额定扩展工作温度范围。
单通道 TLV6001-Q1 采用 SC70-5 封装,双通道 TLV6002-Q1 采用 SOIC 和 VSSOP 封装。
特性
• 符合面向汽车应用的 AEC-Q100 标准
– 器件温度等级 1:–40°C 至 +125°C,TA
– 器件 HBM ESD 分类等级 3A
– 器件 CDM ESD 分类等级 C6
• 适用于成本敏感型系统的通用型放大器
• 电源电压范围:1.8V 至 5.5V
• 增益带宽:1MHz
• 低静态电流:75μA/通道
• 轨至轨输入和输出
• 低失调电压:0.75mV
• 单位增益稳定
• 输入电压噪声密度:1kHz 时为 28nV/√Hz
• 内部射频和电磁干扰滤波器
• 扩展温度范围:
–40°C 至 125°C
引脚功能和配置
典型特性
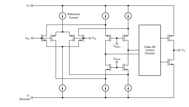
功能方框图
应用
• 针对 AEC-Q100 等级 1 应用进行了 优化
• 电动汽车逆变器
• 信息娱乐系统
• 被动安全
• 车身电子装置和照明
龙腾半导体SGT MOSFET LSGT085R018在智慧农业无