时间:2025-04-16 10:13
人气:
作者:admin
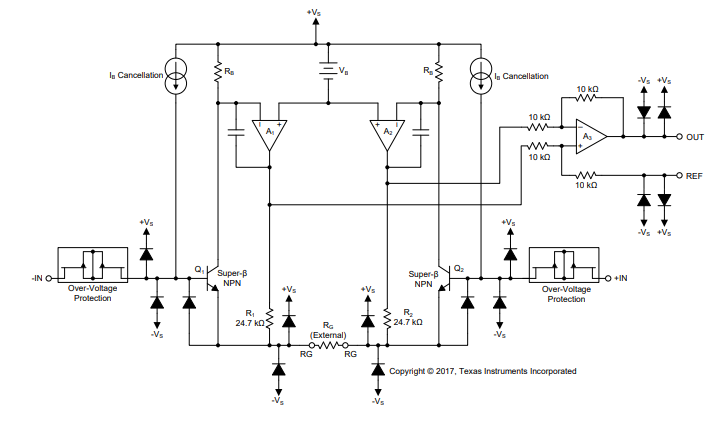
INA821 是一款高精度仪表放大器,可提供低功耗并且可在较宽的单电源或双电源电压范围内工作。可通过单个外部电阻器在 1 到 10,000 范围内设置任意增益。由于采用超 β 输入晶体管(这些晶体管可提供较低的输入失调电压、失调电压漂移、输入偏置电流以及输入电压和电流噪声),该器件可提供出色的精度。附加电路可以为输入提供高达 ±40V 的过压保护。
数据手册:*附件:INA821 高带宽 (4.7MHz)、低噪声、精密 (35μV)、低功耗仪表放大器技术手册.pdf
INA821 经过优化,可提供较高的共模抑制比。当 G = 1 时,整个输入共模范围内共模抑制比超过 92dB。根据设计,此器件采用低电压运行,由 4.5V 单电源和高达 ±18V 的双电源供电。
INA821 采用 8 引脚 SOIC 和 8 引脚 VSSOP 封装,并且额定工作温度范围为 –40°C 至 +125°C。
特性
1• 低失调电压:10µV(典型值)、35µV(最大值)
• 增益漂移:5ppm/°C (G = 1)、
35ppm/°C (G > 1)(最大值)
• 噪声:7nV/√Hz
• 带宽:4.7MHz (G = 1)、290kHz (G = 100)
• 采用 1nF 容性负载时保持稳定
• 输入保护电压高达 ±40V
• 共模抑制:112dB,G = 10(最小值)
• 电源抑制:110dB,G = 1(最小值)
• 电源电流:650µA(最大值)
• 电源电压范围:
– 单电源:4.5V 至 36V
– 双电源:±2.25V 至 ±18V
• 额定温度范围:–40°C 至 +125°C
• 封装:8 引脚 SOIC 和 VSSOP
引脚功能和配置
典型特性
功能方框图
典型应用
INA821的输出电压是相对于参考引脚(REF)上的电压产生的。通常,在双电源操作,REF(引脚6)连接到低阻抗系统接地。在单次供应操作中,将输出信号偏移到精确的中等电源电平是有用的(例如,在5V电源中为2.5V环境)。为了实现这种电平转换,必须将电压源连接到REF引脚以对使得INA821驱动单电源模数转换器(ADC)。施加到参考引脚的电压源必须具有低输出阻抗。如图65所示,任何参考引脚处的电阻(图65中的RREF)与内部10-kΩ电阻器之一串联。
应用
• 电池测试设备
• 流量变送器
• ECG 放大器
• 模拟输入模块
• 断路器
• 工业过程控制
• 实验室仪表
龙腾半导体SGT MOSFET LSGT085R018在智慧农业无