时间:2025-04-17 09:26
人气:
作者:admin
LMV3xxA 系列包括单通道 (LMV321A)、双通道 (LMV358A) 和四通道 (LMV324A) 低压(2.5V 至 5.5V)运算放大器,具有轨到轨输出摆幅能力。这些运算放大器为空间受限、需要低压运行和高容性负载驱动的应用(例如大型电器、烟雾探测器和个人电子产品)提供了具有成本效益的解决方案。LMV3xxA 系列的容性负载驱动能力为 500pF,而电阻式开环输出阻抗使其可在远高于此的容性负载下更轻松实现稳定。这些运算放大器专为低工作电压(2.5V 至 5.5V)而设计,性能规格类似于 LMV3xx 器件。
数据手册:*附件:LMV321A 单通道、5.5V、1MHz、4mV失调电压、RRO运算放大器技术手册.pdf
LMV3xxA 系列的稳健设计简化了电路设计。这些运算放大器具有单位增益稳定性,集成了 RFI 和 EMI 抑制滤波器,并且在过驱情况下不会出现相位反转。
LMV3xxA 系列采用业界通用封装(如 SOIC、MSOP、SOT-23 和 TSSOP 封装)。
特性
• 低输入失调电压:±1mV
• 轨到轨输出
• 单位增益带宽:1MHz
• 低宽带噪声:30nV/√Hz
• 低输入偏置电流:10pA
• 低静态电流:70µA/通道
• 单位增益稳定
• 内置 RFI 和 EMI 滤波器
• 可在电源电压低至 2.5V 的情况下运行
• 由于具有电阻式开环输出阻抗,因此在较高的电容性负载下更易稳定
• 工作温度范围:-40°C 至 125°C
引脚功能和配置
典型特性
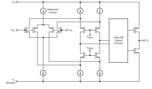
功能方框图
应用
• 烟雾探测器
• 运动检测器
• 可穿戴设备
• 大型和小型家用电器
• EPOS
• 条形码扫描仪
• 传感器信号调节
• 电源模块
• 个人电子产品
• 有源滤波器
• HVAC:暖通空调
• 电机控制:交流感应
• 低侧电流检测
龙腾半导体SGT MOSFET LSGT085R018在智慧农业无