时间:2025-04-18 09:31
人气:
作者:admin
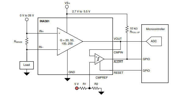
INA381 包含 26V 共模电流感应放大器和高速比较器。该器件通过测量分流电阻器两侧的电压并将该电压与用户定义的阈值限值(通过比较器基准引脚进行设置)作比较来检测过流情况。该电流分流监控器可在独立于电源电压的 –0.2V 至 26V 共模电压范围内测量差动电压信号。
数据手册:*附件:INA381 具有集成过流比较器的、26V、350kHz电流检测放大器技术手册.pdf
开漏极警报输出可配置为在两种模式下运行:透明或锁存。在透明模式下,输出状态与输入状态保持一致。在锁存模式下,警报输出仅在锁存复位时清除。独立比较器大信号警报响应时间小于 2µs,能够快速检测过流事件。由 INA381 提供的总系统过电流保护响应时间小于 10µs。
该器件由 2.7V 至 5.5V 单电源供电,消耗取最大电源电流为 350µA。该器件具有–40°C 至 +125°C 的工作温度范围,并采用 8 引脚和 10 引脚 VSSOP 封装。
特性
引脚功能和配置
典型特性
功能方框图
应用
•商户网络和服务器PSU
•商户DC/DC
•直流输入无刷直流电机驱动
•无绳电动工具
•耳机、头戴式耳机和耳塞
龙腾半导体SGT MOSFET LSGT085R018在智慧农业无