时间:2025-04-18 10:04
人气:
作者:admin
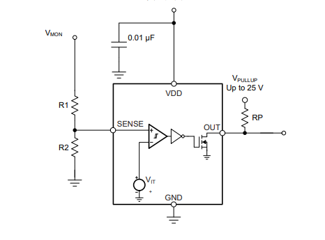
TLV6713 是一款高电压比较器,工作电压范围为 1.8V 至 36V。该器件具有一个内部基准电压为 400mV 的高精度比较器以及一个额定电压为 25V 的开漏输出,用于实现欠压检测。监视电压可使用外部电阻进行设置。
数据手册:*附件:TLV6713 具有集成基准电压的、36V、比较器技术手册.pdf
当 SENSE 引脚的电压降至负向阈值以下时,OUT 被驱动为低电平;当 SENSE 引脚的电压升至正向阈值以上时,OUT 被驱动为高电平。TLV6713 中的比较器具有抑制噪声的内置迟滞,确保稳定的输出运行,不会引起误触发。
TLV6713 采用超薄 SOT-23-6 封装,额定结温范围为 –40°C 至 +125°C。
特性
• 高电源电压范围:1.8V 至 36V
• 可调节阈值:低至 400mV
• 高阈值精度:
– 0.25%(典型值)
– 在工作温度范围内最高 0.75%
• 低静态电流:7µA(典型值)
• 漏极开路输出
• 内部滞后:5.5mV(典型值)
• 温度范围:-40°C 至 +125°C
• 封装:超薄 SOT-23-6
引脚功能和配置
典型特性
功能方框图
典型应用
应用
• 笔记本电脑和平板电脑
• 智能手机
• 数码相机
• 视频游戏控制器
• 中继器和断路器
• 便携式医疗设备
• 门窗传感器
• 便携式和电池供电类产品
龙腾半导体SGT MOSFET LSGT085R018在智慧农业无