时间:2025-04-02 10:38
人气:
作者:admin
TL331B-Q1 和 TL391B-Q1 器件是业界通用 TL331-Q1 比较器的下一代版本。下一代器件为成本敏感型应用提供了卓越的价值,其特性包括更低的失调电压、更高的电源电压能力、更低的电源电流、更低的输入偏置电流、更低的传播延迟、具有改进的负输入电压处理能力的专用 ESD 保护单元。TL331B-Q1 可直接替换 TL331-Q1“I”和“Q”版本。TL391B-Q1 提供了 TL331B-Q1 的替代引脚排列。TL331E-Q1将温度范围扩展至150ºC,符合 AEC-Q100 0级温度要求。
数据手册:*附件:TL331B-Q1 汽车级、36V、单路比较器技术手册.pdf
此器件由单个独立的电压比较器组成,其可在宽电压范围内由单电源供电运行。如果两个电源之间的电压差在 2V 和 36V 之间且 VCC 比输入共模电压至少高 1.5V,也可使用双电源供电运行。漏极电流不受电源电压的影响。为了实现有线 AND 关系,用户可将输出连接至其它集电极开路输出。
特性
• 符合汽车应用要求
• 具有符合 AEC-Q100 标准的下列特性:
– 器件温度等级 0:–40°C 至 150°C 环境工作温
度范围(E 版本)
– 器件温度等级 1:–40°C 至 125°C 环境工作温
度范围(B 和 Q 版本)
– 器件温度等级 3:–40°C 至 85°C 环境工作温度
范围(I 版本)
– 器件 HBM ESD 分类等级 2
– 器件 CDM ESD 分类等级 C5
• 全新 TL331B-Q1 和 TL391B-Q1
• 宽电源电压范围,2V 至 36V
• 不受电源电压影响的低漏极电源电流:
0.43mA 典型值(B 版本)
• 低输入偏置电流,3.5nA 典型值(B 版本)
• 低输入失调电压,0.37mV 典型值(B 版本)
• 差动输入电压范围等于最大额定电源电压,±36V
• 输入范围包括接地
• TL391B-Q1 提供了替代引脚排列
• 输出与 TTL、MOS 和 CMOS 兼容
引脚功能和配置
典型特性
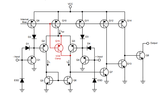
功能框图
应用
• 汽车
• HEV/EV 和动力总成
• 信息娱乐系统与仪表组
• 车身控制模块
龙腾半导体SGT MOSFET LSGT085R018在智慧农业无