时间:2025-04-02 10:30
人气:
作者:admin
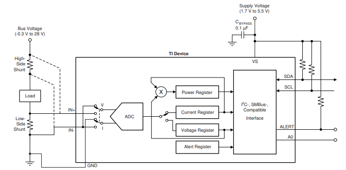
INA234 是一款 12 位数字电流监测器,具有兼容 I 2C/SMBus 的接口,并可与 1.2V、1.8V、3.3V 和 5.0V 等广泛的数字总线电压兼容。该器件可监测外部检测电阻上的电压,并报告电流、总线电压和功率值。
数据手册:*附件:INA234 采用WCSP封装、具有警报功能的、28V、12 位、I²C输出电流 电压 功率监控器技术手册.pdf
INA234 具有可编程 ADC 转换时间和均值计算功能。该器件还具有可编程校准值,与内部乘法器结合使用时,可直接读取电流值(单位为安培)和功率值(单位为瓦特)。 该器件可监测 IN- 引脚上的总线电压,并可以在过流和欠流情况以及过压和欠压情况下发出警报。 由于在电流测量模式下具有高输入阻抗,因此可以使用所需的更大电流检测电阻来测量小值系统电流。
INA234 可针对独立于电源电压的 –0.3V 至 28V 的共模总线电压检测电流。该器件由一个 1.7V 至 5.5V 的单电源供电,在正常运行条件下消耗 300µA 的电源电流(典型值)。可以将该器件置于低功耗待机模式,该模式下的典型工作电流为 2.2µA。
特性
• 高侧或低侧电流检测
• 由 1.7V 至 5.5V 电源供电运行
• 报告电流、电压和功率
• 可编程满标量程:20mV/80mV
• 输入共模范围:-0.3V 至 28V
• 电流监控精度:
– 12 位 ADC 分辨率
– 0.5% 增益误差(最大值)
– 100µV 失调电压(最大值)
• 低输入偏置电流:10nA(最大值)
• 可配置均值计算选项
• 通用呼叫寻址可在器件之间实现转换同步
• 过流和欠流事件的警报限值
• 兼容 I2C、SMBus 接口的 1.2V 电压
• 两个器件地址选项,具有 4 个引脚可选地址
• DSBGA-8 封装 (0.745mm × 1.508mm)
• 工作温度:–40°C 和 +125°C
引脚配置和功能
时序图
典型特性
功能模块图
典型应用
应用
• 手机
• 智能扬声器
• 可穿戴设备
• 电池充电器
• 电源管理
• 电池监控器和平衡器
• 机架式服务器
龙腾半导体SGT MOSFET LSGT085R018在智慧农业无