时间:2025-04-02 13:59
人气:
作者:admin
OPA396 高精度放大器具有高带宽 (1MHz) 和超低静态电流 (23.5µA) 的特性组合。这些特性加上轨到轨输入和输出,使该器件成为高增益、低功耗应用的理想选择。10fA 的超低输入偏置电流、100µV 的失调电压(最大值)和 1.2µV/°C 的温漂有助于在具有严苛低功耗要求的比例式电流检测传感器前端中保持高精度。
数据手册:*附件:OPA396 单路、微功耗 (24μA)、低失调电压 (100μV)、高速度功率比RRIO运算放大器技术手册.pdf
OPA396 使用德州仪器 (TI) 专有的 e‑trim™ 运算放大器技术,实现了超低失调电压和低输入温漂的独特组合,无需任何输入切换或自动置零技术。基于 CMOS 的技术平台还采用现代、稳健的输出级设计,可耐受高输出电容,从而缓解典型低功耗放大器中常见的稳定性问题。
特性
• 低 IQ:23.5µA
• 增益带宽积:1MHz
• 低输入偏置电流:10fA(典型值)
• 低失调电压:±100µV(最大值)
• 低温漂:±1.2µV/°C
• 低电源电压运行范围:1.7V 至 5.5V
• 输入共模范围超出电源轨 ±100mV
• 快速压摆率:1V/µs
• 高负载电容驱动
• 高输出电流驱动:60mA
• 轨到轨输出
• EMI/RFI 滤波输入
• 小型封装:SC70 和 WCSP(预发布)
引脚配置和功能
典型特性
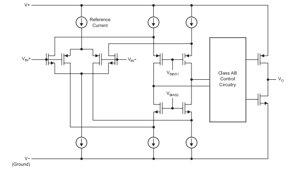
功能方框图
特性说明
OPA396 采用 CMOS 输入和先进的 ESD 保护电路,因此可实现极低的输入偏置电流。输入偏置电流 (IB) 主要取决于 CMOS 输入放大器的输入保护方案。如果不仔细考虑 ESD 单元,CMOS 输入器件可能会出现较大的输入偏置电流,尤其在温度升高的情况下。OPA396 在 125°C 下可实现最大值为 ±30pA 的出色输入偏置电流额定值。
OPA396 在输入节点之间没有连接任何二极管,从而使输入电压位于电源电压范围内。图 7-1 显示了输入结构。
尽管该器件可以承受任何不超过电源电压的差分输入电压,但无法在大于 0.5V 的差分输入电压下持续运行。

应用
• 便携式电子产品
• 流量变送器
• 血糖监测仪
• 过程分析(pH、气体、力和湿度)
• 温度变送器
• 压力变送器
• 医疗传感器贴片
• 楼宇自动化
• 可穿戴健身和活动监测仪
• 气体检测仪
• 模拟安防摄像机
典型应用
图 8-1 显示了一个与三端非偏置 CO 传感器配合使用的简单微功耗恒电位仪电路。
龙腾半导体SGT MOSFET LSGT085R018在智慧农业无