时间:2025-04-03 11:06
人气:
作者:admin
TLV915x-Q1 系列(TLV9151-Q1、TLV9152-Q1 和 TLV9154-Q1)是 16V 通用汽车级运算放大器系列。这些器件具有出色的直流精度和交流性能,包括轨到轨输出、低失调电压(典型值为 ±125µV)、低温漂(典型值为 ±0.3µV/°C)和 4.5MHz 带宽。
数据手册:*附件:TLV9154-Q1 汽车级、四路、16V、4.5MHz、低功耗运算放大器技术手册.pdf
宽差分输入电压范围、高输出电流 (±75mA)、高压摆率 (21V/µs) 以及低噪声 (10.8nV/√Hz) 等便利功能使 TLV915x-Q1 成为一款适用于汽车应用的强大低噪声运算放大器。
TLV915x-Q1 系列运算放大器采用标准封装,额定工作温度范围为 -40°C 至 125°C。
特性
• 符合面向汽车应用的 AEC-Q100 标准
– 温度等级 1:–40°C 至 +125°C,TA
– 器件 HBM ESD 分类等级 3A
– 器件 CDM ESD 分类等级 C6
• 低失调电压:±125µV
• 低失调电压漂移:±0.3µV/°C
• 低噪声:1kHz 时为 10.8nV/√Hz
• 高共模抑制:120dB
• 低偏置电流:±10pA
• 轨至轨输入和输出
• 高带宽:4.5MHz GBW
• 高压摆率:21V/µs
• 低静态电流:每个放大器 560µA
• 宽电源电压:±1.35V 至 ±8V,2.7V 至 16V
• 强大的 EMIRR 性能:输入引脚上采用 EMI/RFI 滤波器
引脚功能和配置
典型特性
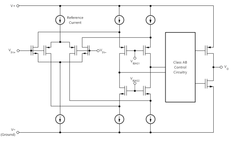
功能方框图
应用
• 针对 AEC-Q100 1 级应用进行了优化
• 信息娱乐系统与仪表组
• 被动安全
• 车身电子装置和照明
• 混合动力汽车/电动汽车逆变器和电机控制
• 车载充电器 (OBC) 和无线充电器
• 动力总成电流传感器
• 高级驾驶辅助系统 (ADAS)
• 高侧和低侧电流检测
龙腾半导体SGT MOSFET LSGT085R018在智慧农业无