时间:2025-04-03 10:59
人气:
作者:admin
OPA205、OPA2205 和 OPA4205 (OPAx205) 是业界通用 OPAx277 系列的新一代版本。OPA206 和 OPA2206是使用相同运算放大器内核的相关器件,但具有高于电源电压 ±40V 的输入过压保护的额外特性。这些器件是具有超 β 输入的精密双极 e-trim ™运算放大器。TI 的专有微调技术用于实现 ±4µV(±2µV,高等级)的典型输入失调电压和±0.08µV(±0.04µV,高等级)的典型输入失调电压漂移。
数据手册:*附件:OPA2205 具有低输入辅助电源电流和低噪声的双路轨到轨、双极精密e-trim™运算放大器技术手册.pdf
OPAx205 采用双极工艺设计,可针对仅 220µA 的静态电流提供 3.6MHz 增益带宽。这些器件还可在 1kHz 下实现仅 7.2nV/√ Hz的低电压噪声密度。得益于超 β 输入,OPAx205 具有 100pA(典型值)的超低输入偏置电流和 110fA/√ Hz 的电流噪声密度。
OPAx205 的高性能使这些器件成为了高精度和低功耗系统的理想选择,例如流量和压力变送器、便携式数据采集 (DAQ) 系统和高密度源测量单元(SMU)。
特性
引脚功能和配置
典型特性
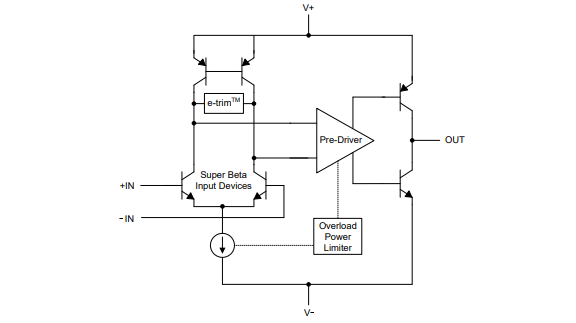
功能框图
应用
•流量变送器
•串式逆变器
•数据采集(DAQ)
•源测量单元(SMU)
•实验室和现场仪器
•电池测试
•模拟输入模块
•压力变送器
典型应用
OPAx205的一个常见应用是数据采集(DAQ)或现场仪表系统。选择此放大器系列是因为其低偏移和漂移系统在各种操作条件下的精度。OPAx205的低功耗使该设备用于难以散热的电池供电或高密度应用。这个低1/f(闪烁)噪声和宽带噪声允许更高精度的信号链,例如使用24位的信号链Δ∑模数转换器(ADC)。如果需要更高的采样率,可以配对OPAx205使用全差分放大器(如THP210)来驱动ADC输入。图9-1显示了OPA2205被配置为差分ADC驱动器的输入缓冲器。
龙腾半导体SGT MOSFET LSGT085R018在智慧农业无