时间:2025-04-04 11:35
人气:
作者:admin
OPA607-Q1 和 OPA2607-Q1 器件是一款解补偿通用 CMOS 运算放大器,最小稳定增益为 6V/V,具有 3.8nV/√Hz 的低噪声和 50MHz 的 GBW。 OPAx607-Q1 器件具有低电压温漂 (dVOS/dT) 和高带宽特性,因此非常适合低成本通用应用,如低侧电流感应和 TIA(跨阻放大器)。高阻抗 CMOS 输入使得 OPAx607-Q1 放大器非常适合连接具有高输出阻抗的传感器(例如,压电式传感器)。
数据手册:*附件:OPA607-Q1 汽车类、50MHz、低功耗、稳定增益、轨到轨输出CMOS运算放大器技术手册.pdf
OPAx607-Q1 器件的轨至轨输出 (RRO) 相对于电源轨具有高达 8mV 的摆幅,从而更大限度提高动态范围。
OPAx607-Q1 经过优化,适合在低至 2.2V (±1.1V) 和高达 5.5V (±2.75V) 的低电源电压下工作,且额定工作温度范围为 –40°C 至 +125°C。
特性
• 符合汽车应用要求
• 具有符合 AEC-Q100 标准的下列特性:
– 温度等级 1:–40°C 至 +125°C,TA
• 增益带宽积 (GBW):50MHz
• 静态电流:900µA(典型值)
• 输入温漂 1.5μV/°C(上限)
• 失调电压:120µV(典型值)
• 输入偏置电流:10pA(最大值)
• 轨到轨输出 (RRO)
• 电源电压范围:2.2V 至 5.5V
引脚功能和配置
典型特性
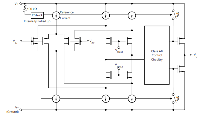
功能框图
应用
• 直流/直流转换器
• 逆变器和电机控制
• 车载充电器 (OBC) 和无线充电器
• 电动涡轮增压机
• HVAC 压缩机模块
• 手势识别
龙腾半导体SGT MOSFET LSGT085R018在智慧农业无