时间:2025-04-07 09:42
人气:
作者:admin
TLV935x-Q1 系列(TLV9351-Q1、TLV9352-Q1 和 TLV9354-Q1)是 40V 成本优化型汽车级运算放大器系列。
数据手册:*附件:TLV9352-Q1 汽车级、双路、40V、3.5MHz、低功耗运算放大器技术手册.pdf
这些器件具有出色的直流和交流规格,包括轨到轨输出、低失调电压(典型值为 ±350µV)、低温漂(典型值为 ±1.5µV/°C)和 3.5MHz 带宽。
TLV935x-Q1 具有独特的特性,例如电源轨的差分输入电压范围、高输出电流 (±60mA) 以及高压摆率 (20V/µs),是一款稳定可靠的运算放大器,适用于高电压成本敏感型应用。
TLV935x-Q1 系列运算放大器采用标准封装,额定工作温度范围为 -40°C 至 125°C。
特性
• 低失调电压:±350µV
• 低失调电压漂移:±1.5µV/°C
• 低噪声:1kHz 时为 15nV/√Hz
• 高共模抑制:110dB
• 低偏置电流:±10pA
• 轨到轨输出
• 支持多路复用器/比较器输入
– 放大器以最高达到电源轨的差分输入工作
– 放大器可用于开环中,也可用作比较器
• 高带宽:3.5MHz GBW
• 高压摆率:20V/µs
• 低静态电流:每个放大器 600µA
• 宽电源电压:±2.25V 至 ±20V,4.5V 至 40V
• 强大的 EMIRR 性能:输入引脚上采用 EMI/RFI 滤波器
引脚功能和配置
典型特性
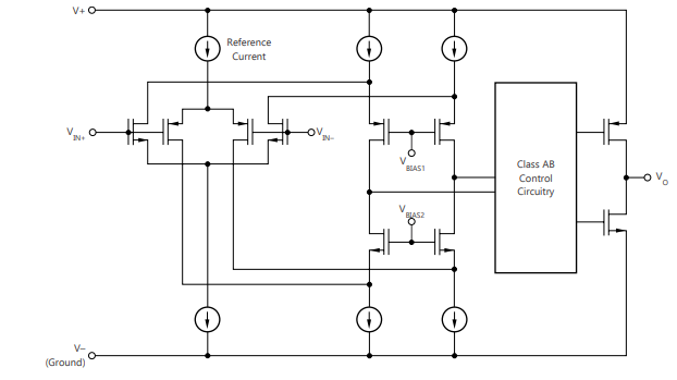
功能方框图
特性说明
TLV935x-Q1 使用已获得专利的输入架构来消除对输入保护二极管的需求,但在瞬态情形下仍能提供可靠的输入保护。可以通过快速瞬态阶跃响应来激活图 6-1 中所示的常规输入二极管保护方案,但由于存在交流电路径,这将引入信号失真和稳定延时时间,如图 6-2 所示。 对于低增益电路,这些快速斜向输入信号前向偏置背对背二极
管,这会导致输入电流增加,进而使稳定时间延长。

TLV935x-Q1 系列运算放大器为高压应用提供真正的高阻抗差分输入能力。这种获得专利的输入保护体系结构不会引入额外的信号失真或延迟稳定时间,使该器件成为最适合于多通道、高开关输入应用的运算放大器。
TLV935x-Q1 可以承受高达 40V 的最大差分摆幅(运算放大器的反相和同相引脚之的电压),适合用作比较器,或用于具有快速斜向输入信号的应用。
应用
• 针对 AEC-Q100 1 级应用进行了优化
• 信息娱乐系统与仪表组
• 被动安全
• 车身电子装置和照明
• 混合动力汽车/电动汽车逆变器和电机控制
• 板载 (OBC) 和无线充电器
• 动力总成电流传感器
• 高级驾驶辅助系统 (ADAS)
• 单电源低侧电流检测
龙腾半导体SGT MOSFET LSGT085R018在智慧农业无